Telep Yoga Instructor Solution
Overview
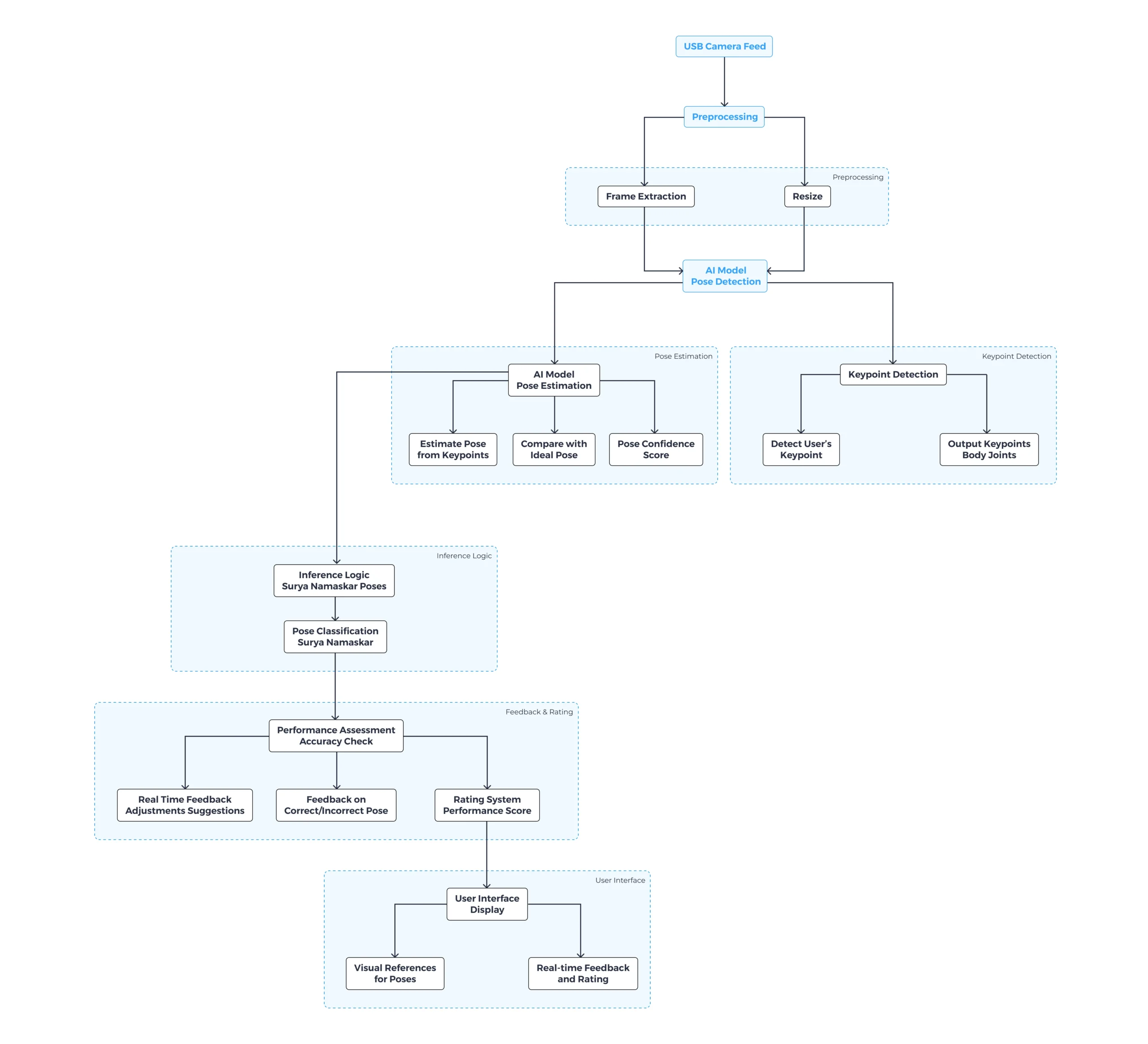
Rapidise Telep Yoga Instructor utilizes advanced AI and pose estimation technology to revolutionize yoga practice. It captures real-time video through a USB-connected camera, processes the feed into discrete frames, and adjusts dimensions using image resizing algorithms for seamless AI model integration. By detecting body joints as (x, y) coordinates with ML Kit or PoseNet, skeletal representations are created for precise pose analysis. The system classifies poses using machine learning algorithms, compares them against reference templates with distance metrics, and assigns confidence scores for accuracy.

Let’s discover Telep Yoga Instructor
Connect with our professionals to know more about our specified
Architecture of Telep Yoga Instructor
Telep Gesture Control architecture incorporates advanced algorithms and real-time processing abilities for seamless functionality. The design ensures accurate hand tracking, simple gesture recognition, and smooth interactions, therefore creating an enhanced user experience.

Features
Real-Time Pose Detection
Telep Yoga Instructor uses advanced AI and pose estimation models to capture and analyze users' poses.
Personalized Feedback
Instant corrective guidance depends on the pose's accuracy to ensure proper alignment and correct technique.
Performance Scoring
Evaluates pose accuracy with performance scores derived from reference templates and confidence metrics.
User-Friendly Interface
Shows visual pose references and scores in an easy-to-understand real-time UI.
Dynamic Adjustments
Delivers real-time corrections and advice to the user for fine-tuning their movements while practicing.
Key Applications & Use Cases
Discover how the Telep Yoga Instructor solution manages your challenges and explores real-world applications that can lead to smarter business decisions.

Improve Pose Accuracy
Real-time feedback for proper alignment and improving yoga technique.

Personalized Training
Guidance is customized to individual performance with the option of all skill levels.

Remote Yoga Sessions
Virtual yoga classes, live pose correction, along with real-time feedback.

Performance Insights
Monitor progress and data-driven insights for consistent improvement.
Book a demo now with our specialists.
Get in touch with our team to request a demonstration showcasing the essential benefits of the Telep Acoustic Vehicle Alert Solution.
Industries We Served

Automotive

Security & Surveillance

Industry 4.0

Consumer Electronics

Healthcare
Telep Acoustic Vehicle Alert Solution: AI-Driven Solution to detect and classify objects with high precision.

Let's Create Impact Together — Contact Us
we’ll drive innovation and success.