Telep Gesture Control
Overview
Let’s dive into Telep Gesture Control.
Telep Gym Virtual Trainer. Contact our experts directly to learn more about the usefulness of our solution.
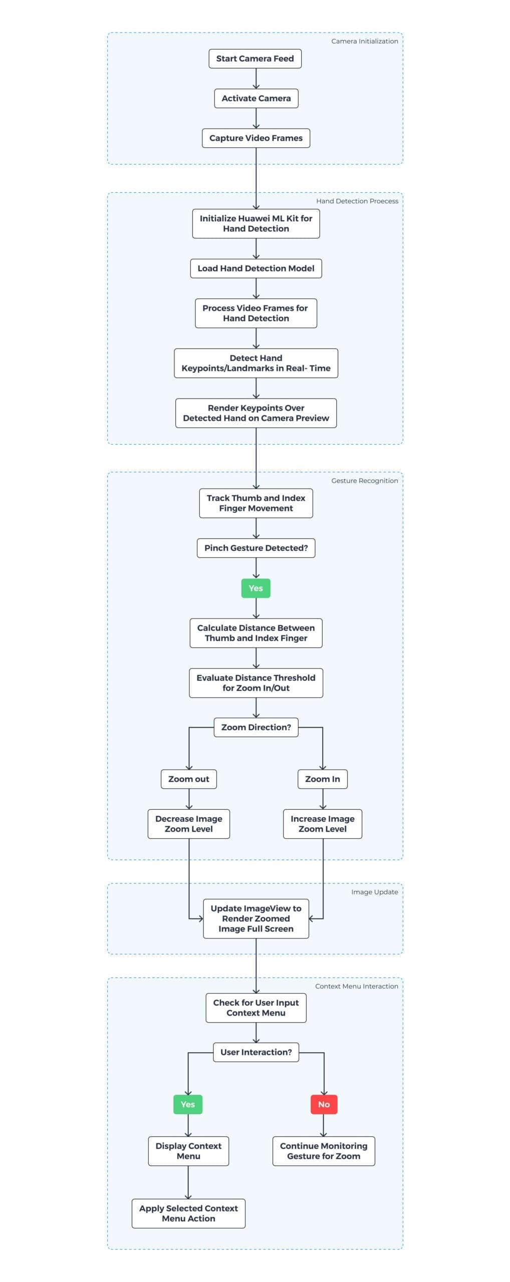
Architecture of Telep Gesture Control
Telep Gesture Control architecture incorporates advanced algorithms and real-time processing abilities for seamless functionality. The design ensures accurate hand tracking, simple gesture recognition, and smooth interactions, therefore creating an enhanced user experience.
Features
Real-Time Hand Tracking
Uses advanced algorithms to find and track the movement of hands in real time for gesture recognition.
Pinch Gesture Detection
It detects the thumb and index finger positions to deliver intuitive zoom-in and zoom-out actions.
Bitmap Transformation
Changes zoom levels and image orientation dynamically with smooth transitions for a responsive experience.
Contextual Interactions
Features a context menu where users may reset zoom, rotate images, or make other manipulations.
Optimized Performance
Faster & Supports GPU acceleration and uses TensorFlow Lite, decreasing latency in real-time interactions.
Enhanced User Interface
Responsive and intuitive UI for smooth transitions and gesture-based input with minimum hassle.
Key Applications & Use Cases
Look at how the Telep Gesture Control solution addresses your challenges and analyzes real-world applications that can drive smarter business decisions.

Touchless Navigation
Seamless, touch-free navigation is ideal for hygiene-sensitive environments like hospitals.

Smart Image Manipulation
Easy zoom, rotation, and reset images by simple hand gestures for an easy-to-use interface.

Interactive Learning Tools
Gesture-based navigation helps students & tutors interact with classroom education materials.

Industrial Automation
Control equipment or inspect visual data without contact for manufacturing applications.
Book your slot for Telep Gesture Control solution walkthrough by our expert panel,
who will discuss how our solution has been very helpful.
Industries We Served

Automotive

Security & Surveillance

Industry 4.0

Consumer Electronics

Healthcare
Telep Gesture Control: Intuitive Actions, Seamless Interaction
Let's Create Impact Together — Contact Us
we’ll drive innovation and success.