Telep Gym Virtual Trainer Solution
Overview
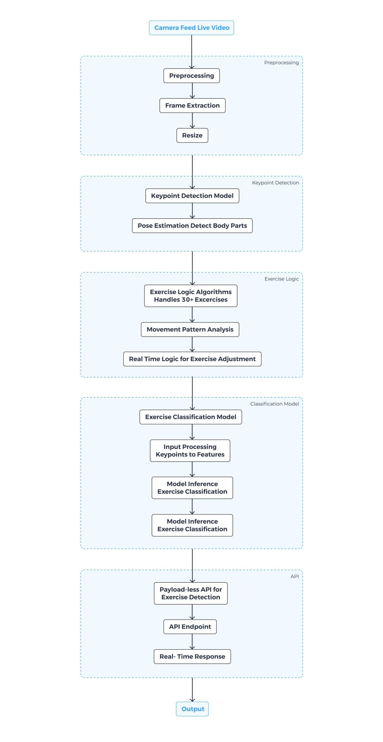
The advanced AI and deep learning algorithms Rapidise Telep Gym Virtual Trainer effectively detect and analyze real-time exercise. The system uses a fixed rate at which it extracts frames from a live video feed and resizes them to standard resolution, ensuring consistency in all resized frames. Applying the pose estimation algorithms to the key body parts in each frame enables them to be located and traced accurately. The solution detects specific body key points and extracts their coordinates. It then analyzes movement patterns and classifies exercises in comparison with predefined models.
Let's discuss our specified
Telep Gym Virtual Trainer. Contact our experts directly to learn more about the usefulness of our solution.
Architecture of Telep Gym Virtual Trainer
The Telep Gym Virtual Trainer architecture integrates multiple components for seamless functionality. This architecture enables accurate, real-time detection and analysis of exercises for an enhanced user experience.
Features
We have outlined a range of features of the Telep Gym virtual trainer here to help you better understand our solution and make informed decisions.
Real-Time Frame Processing
Frames are extracted and resized from live video feeds at a fixed rate to ensure uniformity for analysis.
Advanced Pose Estimation
Uses deep learning for detecting and localizing major human body points for accurate movement tracking.
Dynamic Movement Analysis
It analyses body movements and categorizes exercises based on sensed patterns matching predefined models.
Real-Time Algorithm Adaptation
It adjusts detection algorithms in real time to improve accuracy in exercise recognition.
Seamless Integration via API
Provides a payload-less API endpoint for real-time video input processing and exercise classification delivery.
Enhanced Output Refinement
Uses smoothing and filtering methods to lower false positives and deliver reliable, actionable feedback.
Key Applications & Use Cases
Have a look at how Telep Gym virtual trainer deals with your challenges. Explore real-world examples for smart business decisions.

Exercise Tracking
Provides instant feedback on exercise and performance, assisting users in enhancing their workouts.

Fitness Coaching
Analyzes movements to provide personalized exercise advice for optimal training.

Injury Prevention
Detects improper movements that could lead to injury, offering real-time corrective guidance.

Progress Monitoring
Tracks exercise patterns and form, delivering insights into performance and areas for improvement.
Book your slot for demo of Telep Gym virtual trainer solution walkthrough by our expert panel,
who will discuss how our solution has been very helpful.
Industries We Served

Automotive

Security & Surveillance

Industry 4.0

Consumer Electronics

Healthcare
Telep Gym Virtual Trainer: Smarter Tracking, Precise Fitness
Discover the Telep Gym virtual trainer solution, designed to optimize well-being and combine perfectly with every lifestyle.
Let's Create Impact Together — Contact Us
we’ll drive innovation and success.