Telep Loitering Detection Solution
Overview
Telep Loitering Detection is a security-enhancing surveillance system developed to detect loitering in real time. A high-resolution camera continuously feeds video streams that deep learning models process to track the appearance and disappearance of individuals in predefined areas of interest. It is monitoring the time taken in the activity and is triggering alerts to the administrator whenever an individual remains stationary for the set threshold time or goes beyond it, so prompt response and maintaining a secure environment.
Let's discuss our specified
Telep Loitering Detection. Contact our experts to get an in-depth understanding of our solution.
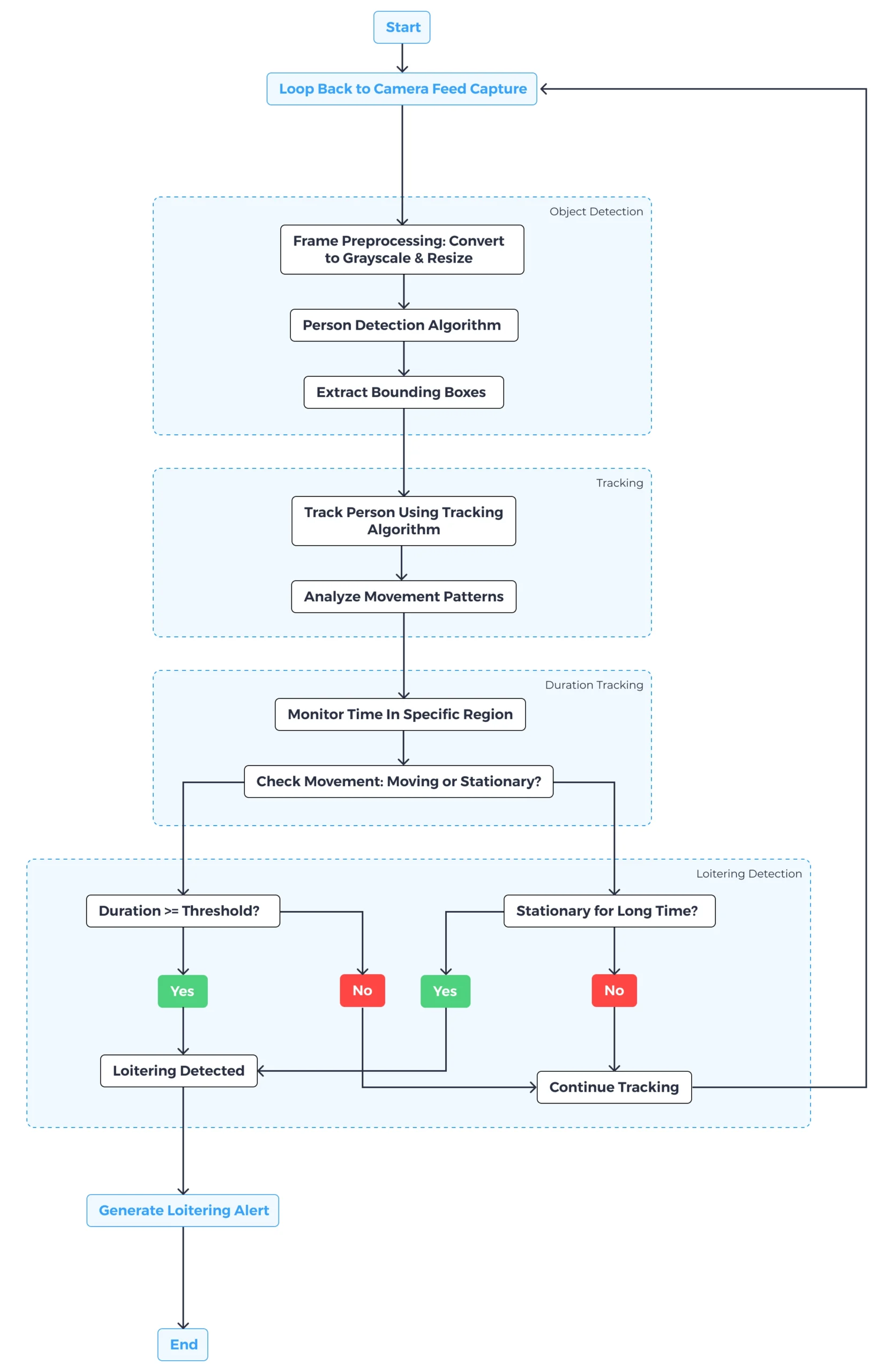
Architecture of Telep Loitering Detection
The Telep Loitering Detection architecture uses object detection, tracking, motion analysis, and event detection algorithms that identify unusual or suspicious movements within designated areas.
Features
We have summarized a range of features of Telep Loitering Detection here to help you better understand our solution and make informed decisions.
Real-Time Video Capture
It continuously streams high-resolution video for constant monitoring within a monitored area.
Instant Loitering Alerts
Generates real-time alerts when loitering thresholds are exceeded, enabling instant security response
Object Detection
It uses deep learning AI algorithms to detect people in video feeds with bounding boxes.
Movement Tracking
Individuals are tracked across frames with sophisticated tracking algorithms within a monitored area.
AI-Powered Person Detection
Deep learning models are applied to detect individuals and track movements with accuracy.
Real-Time Alerts
Provides rapid alerts to inform security or officials when loitering is detected.
Key Applications & Use Cases
Take a look at how Telep Loitering Detection addresses your challenges. Explore real-world examples to make smart business decisions.

Public Spaces
Enhancing safety in public areas by detecting potential threats or unusual behavior.

Critical Infrastructure
Securing critical facilities by identifying unauthorized access in scheduled periods.

Campus Security
Enhancing safety protocols in educational institutions by monitoring and preventing loitering.

Residential Surveillance
Alerting homeowners or security personnel about suspicious behavior in residents.
Discover how the Telep Loitering Detection transforms operations!
Join our live demo to explore its potential to solve your unique challenges.
Industries We Served

Automotive

Security & Surveillance

Industry 4.0

Consumer Electronics

Healthcare
Telep Loitering Detection: Smarter Surveillance, Proactive Alerts
Discover the Telep Loitering Detection solution, designed to enhance security and seamlessly adapt to any environment.
Let's Create Impact Together — Contact Us
we’ll drive innovation and success.