Rapidise Telep SoS Call Solution
Overview
Explore the details of the Rapidise Telep SOS Call Solution.
Connect with our team to know more about our solution.
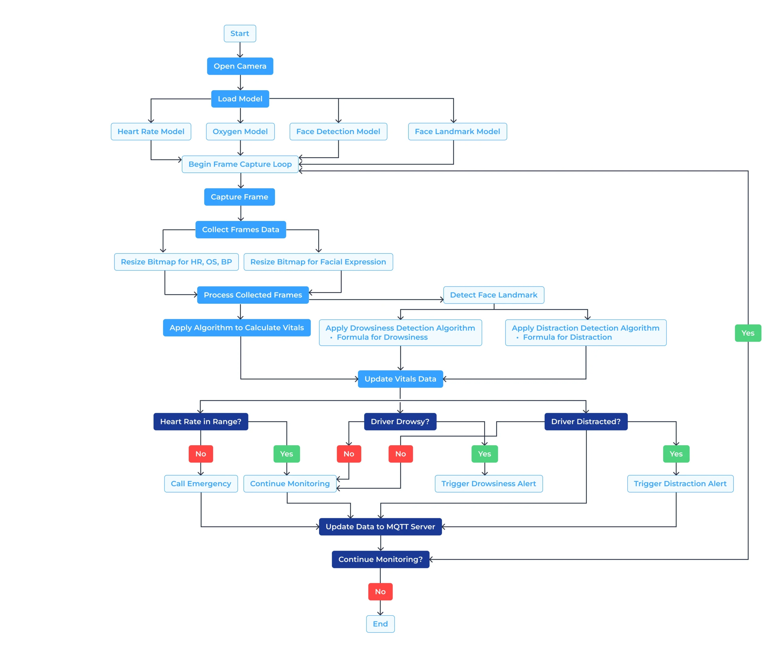
Architecture of Telep SoS Call Solution.
Features
AI-Powered Emergency Detection
Uses advanced AI to analyze facial expressions and vital signs, detecting crises in real-time.
Automated SOS Trigger
Instantly alerts emergency contacts or services when abnormal heart rate or oxygen levels are detected.
Real-Time Vital Monitoring
Monitor heart rate, oxygen saturation, and other key health metrics every 5 seconds.
Edge & Cloud Computing Integration
Ensures fast, on-device processing with cloud support to improve AI model precision.
Secure & Encrypted Communication
Protects user data while transmitting alerts to emergency responders and caregivers.
User-Friendly Interface
Provides an easy and intuitive mobile app for real-time monitoring, manual SOS activation, and status updates.
Key Applications & Use Cases

Healthcare Facilities
Instant emergency alerts for patient safety.

Fleet Management
Detects driver distress in real-time.

User Insurance
AI-based health monitoring for risk assessment.

Monitoring Stations
Centralized emergency response system.
Reserve a time for a demo!
The demonstration for Telep SoS Call Solution is accessible from our team upon request for you to understand its beneficial characteristics.
Industries We Served

Automotive

Security & Surveillance

Industry 4.0

Consumer Electronics

Healthcare
Rapidise Telep SOS Call Solution: AI-powered emergency detection for real-time safety and rapid response.
Rapidise Telep SoS Call Solution: Real-time monitoring, rapid intervention, and peace of mind for users in critical situations.
Let's Create Impact Together — Contact Us
we’ll drive innovation and success.