Rapidise Telep Acoustic Vehicle Alert Solution
Overview
Dive deeper into the Telep Acoustic Vehicle Alert System
You can reach out to us anytime to know more about our solution.
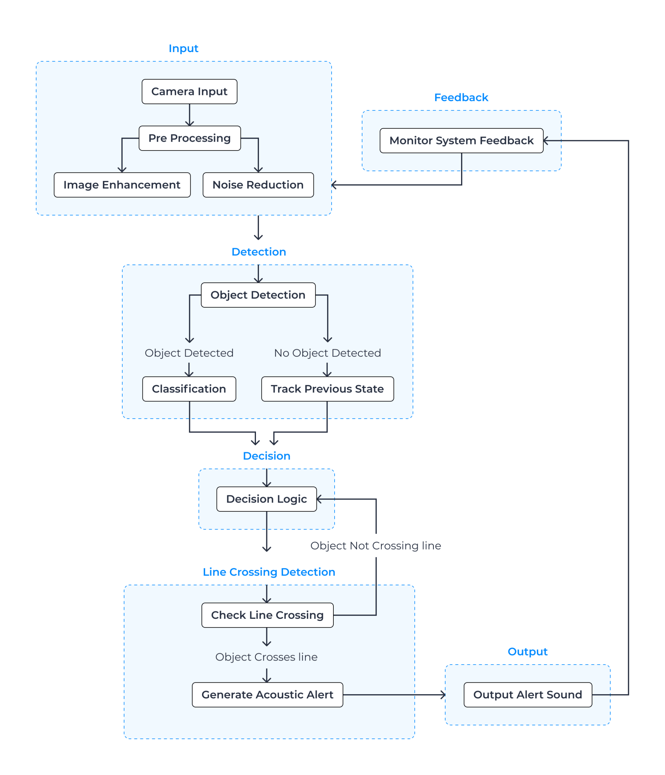
Architecture of Telep Acoustic Vehicle Alert Solution.
Features
AI-Powered Sound Detection
Advanced algorithms explore ringing noise to identify potential risks.
Real-Time Audible Alerts
Generates instant warnings to inform drivers and pedestrians of coming dangers.
Adaptive Sound Modulation
Adapts alert intensity based on speed, proximity, and atmosphere for optimal safety.
Multi-Sensor Integration
Functions seamlessly with cameras, radar, and LiDAR for improved situational awareness.
Customizable Alert Settings
It enables users to configure sound types, volume levels, and activation triggers.
Smart Connectivity & Data Logging
Cloud-enabled tracking for predictive maintenance and enhanced safety analytics.
Key Applications & Use Cases

Electric & Hybrid Vehicles
Generates artificial sounds for pedestrian safety.

Autonomous & Assisted Driving
Offers real-time audible warnings for hazard detection.

Urban & Pedestrian Safety
Alerts road users in high-traffic areas to reduce accidents.

Commercial & Industrial Fleets
Warns workers of approaching vehicles in warehouses and logistics.
Book a demo now with our specialists.
Get in touch with our team to request a demonstration showcasing the essential benefits of the Telep Acoustic Vehicle Alert Solution.
Industries We Served

Automotive

Security & Surveillance

Industry 4.0

Consumer Electronics

Healthcare
Telep Acoustic Vehicle Alert Solution: AI-Driven Solution to detect and classify objects with high precision.
Let's Create Impact Together — Contact Us
we’ll drive innovation and success.