Rapidise Telep Blind Spot Detection Solution
Overview
Connect with our experts.
You can reach out to us anytime to learn more about the
benefits of our solution.
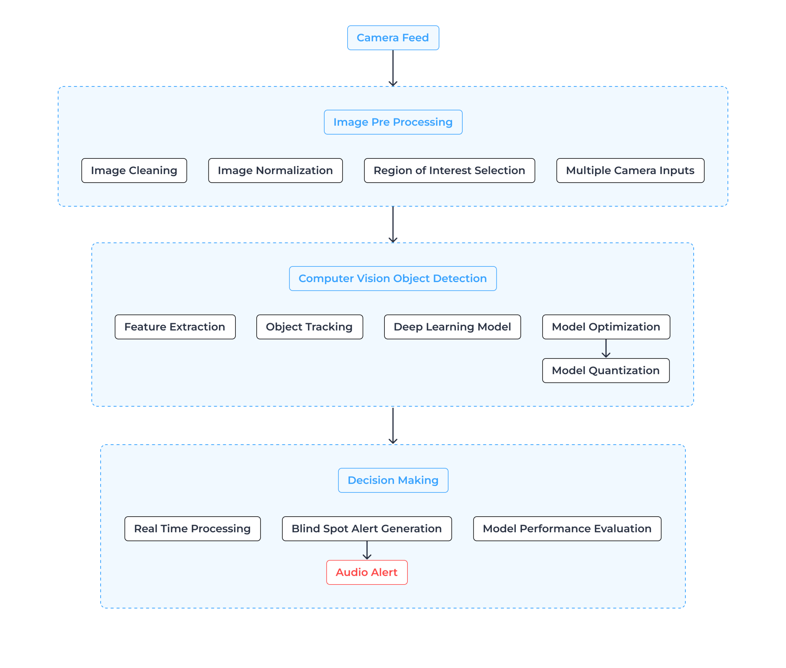
Architecture of Telep Blind Spot Detection Solution.
The Telep Blind Spot Detection (BSD) solution features an AI-driven multilayered architecture composed of high-definition cameras and radar sensors working with deep learning algorithms for detecting hazards in real-time.
Features
Our main features require analysis to understand their functional reality.
Real-Time Hazard Detection
Monitor blind zone areas to find areas near vehicles, pedestrians, and obstacles.
AI-Powered Alerts
Delivers visual, audio, and haptic warnings to improve driver awareness and reaction time.
High-Definition Cameras & Sensors
Utilizes advanced imaging and radar technology for clear and proper monitoring.
Adaptive Deep Learning
Constantly enhances detection precision by learning from real-world driving techniques.
Seamless Vehicle Integration
Easily integrates with ADAS and other in-car safety systems for security.
Weather & Night Adaptability
It works for safety in low light, fog, and harsh weather conditions.
Key Applications & Use Cases

Highway Assistance
Alerts drivers to unseen vehicles during lane changes.

Urban Safety
Detects pedestrians, cyclists, and vehicles in blind spots.

Fleet Safety
Reduces accident risks in large vehicles with blind spots.

Autonomous Vehicles
Provides real-time blind spot monitoring for self-driving systems.
Plan a demonstration with our experts!
The Telep Blind Spot Detection Solution demonstration is available upon request from our team so that you can learn about its essential advantages.
Industries We Served

Automotive

Security & Surveillance

Industry 4.0

Consumer Electronics

Healthcare
RapidiseTelep Blind Spot Detection Solution: AI-Powered solution to monitor blind spots in real time
Let's Create Impact Together — Contact Us
we’ll drive innovation and success.