Telep NLP-based Visual Object Tracking Solution
Overview
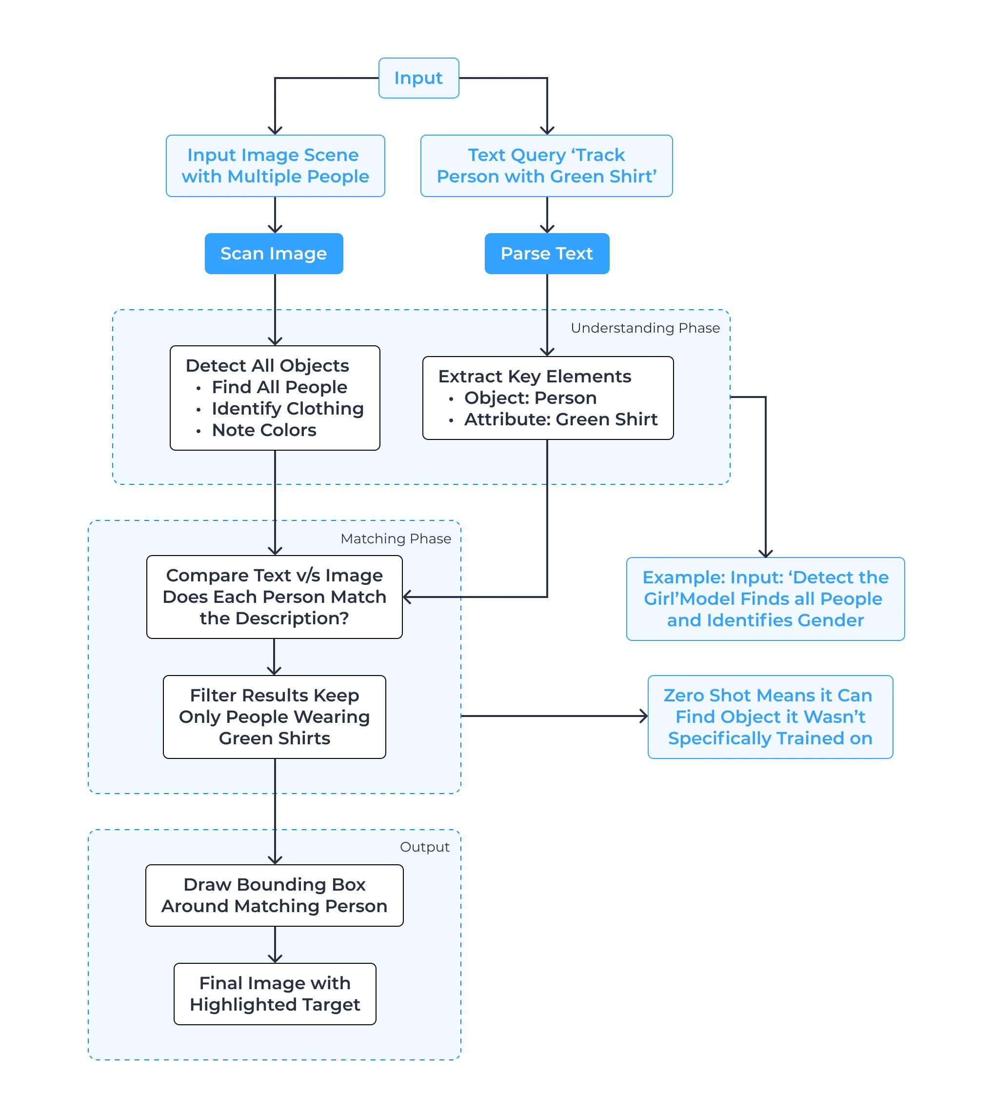
Telep’s NLP-based visual object tracking solution allows real-time surveillance by processing keyword queries, such as “track person with green shirt,” to identify and track objects in live video feeds. Leveraging advanced image recognition and zero-shot learning, the solution matches objects correctly and focuses on relevant ones for smooth, efficient monitoring. This is the latest innovative solution for improved security and operation efficiency in smooth integration with real-time accuracy.
Get in touch with our experts.
To explore the details of Telep NLP-based Visual Object Tracking and gain a deeper understanding of our solution.
Architecture of Telep NLP-based Visual Object Tracking
Features
We have outlined the key features of the Telep NLP-based Visual Object Tracking solution to provide you with a comprehensive understanding of how it works and assist you in making informed decisions.
Real-Time Video Capture
It continuously streams high-resolution video for constant monitoring within a monitored area.
Text-Based Query Interpretation
Our solution converts simple text inputs into actionable object and attribute identifiers.
Visual Highlighting
Provides clear visual indicators, like bounding boxes, around matching objects for easy identification.
Zero-Shot Learning
Recognizing and processing new objects and attributes enhances adaptability.
High Accuracy
Provides precise object tracking by comparing identified objects with the extracted query elements.
Real-Time Alerts
Provides rapid alerts to inform security or officials when loitering is detected.
Key Applications & Use Cases

Retail Security
Identify people in shops from descriptions, such as "person in a red jacket.”

Traffic Monitoring
Find cars or pedestrians with characteristics such as "blue sedan”.

Event Management
Track people in large crowds using visual features, such as a "yellow backpack."

Industrial Safety
Monitor the workers or equipment (e.g., "green helmet") to ensure safety compliance.
Book your slot today for Telep NLP-based Visual Object Tracking solution by our expert panel,
discussing how our solution has been very helpful.
Industries We Served

Automotive

Security & Surveillance

Industry 4.0

Consumer Electronics

Healthcare
Telep NLP-based Visual Object Tracking: Precision Tracking, Real-Time Insights
Discover the Telep NLP-based Visual Object Tracking solution, designed to streamline object tracking and effortlessly integrate into your workflow.
Let's Create Impact Together — Contact Us
we’ll drive innovation and success.