Rapidise Telep Fall Detection
Overview
Telep Fall Detection AI Model is proposed as a new safety solution that would detect unintended falls as they happen and provide prompt notifications for action. Making use of the newest skeleton-based algorithms, this innovative system records body movements with time and accuracy and offers a highly effective fall detection system. Combined with Tejas 625 Evolution Kit, Qualcomm’s powerful processor and GPU processing capacity, the model provides the most reliable performance. Designed for older adults and critical areas, this solution is top of AI accuracy and smooth hardware compatibility to become a new generation safeguard and care.
Consult with our experts.
Please do not hesitate to contact our team to get acquainted with the advantages of our solution straight away.
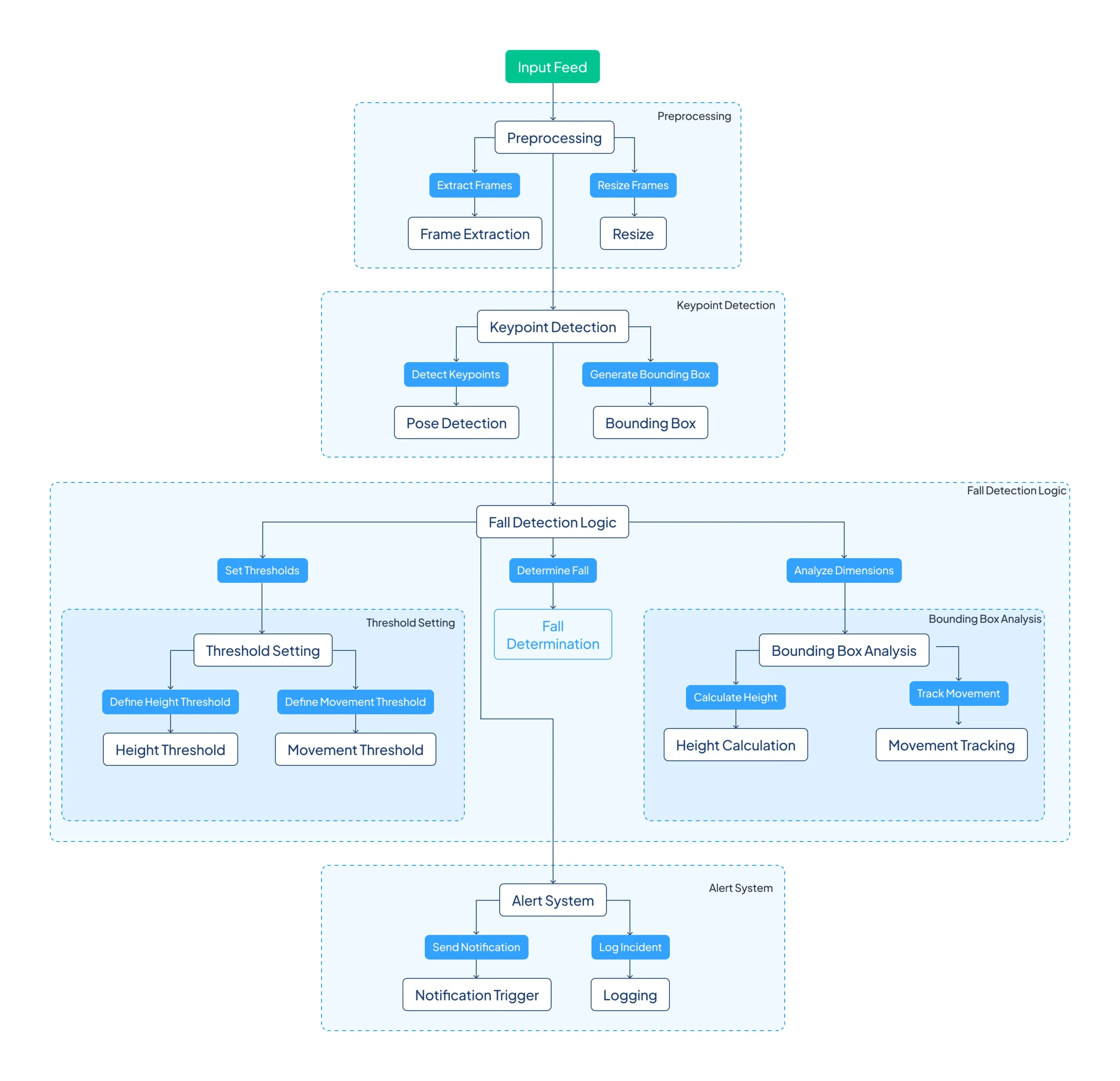
Architecture of Telep Fall detection
The Telep Fall Detection AI Model architecture employs a custom skeleton-based algorithm with 5MP cameras integrated into the Tejas 625 Evolution Kit, ensuring real-time monitoring, precise detection, and seamless alerts for enhanced safety and reliability.
Features
Explaining the major components of the Telep Fall Detection solution will also assist the readers in familiarizing themselves with the idea of the product and how the Telep Fall Detection may enhance its presence and sales due to the correct decision-making process.
Active Detection in Real-Time
In our developed solution, fall accidents are reported in real-time as we have incorporated the fall alarm whenever a real fall occurs.
Easy Integration
Our solution provides a simple and convenient API; by the same flag, we can alert caretakers, relatives, services, etc.
Protect the Personal Privacy
Integrated with On-edge detection, which can detect people without recognizing each person, this ensures privacy is not breached at any one time.
Adaptability
Lightweight and easy to use, it can be easily deployed on any Android-based edge Devices and gadgets.
Multi-person fall detection
Multi-person fall detection can also be performed because our developed model alone supports a multi-person skeleton.
Key Applications & Use Cases
Find out how a Telep Fall Detection solution can help to overcome your problems. Use case studies for cohesive and rational business management.

Healthcare Facility
Identifies fall events in healthcare centers to notify caregivers for a timely response.

Elderly Care Centers
Helps elderly individuals living alone by monitoring falls and triggering instant alerts.

Workplace Safety
Supervise construction site or factory employees, detecting accidental falls and sending real-time alerts.

Public Transport
Improves safety in crowded locations by identifying falls and enabling quick responses.
Contact us to book your slot for the Telep Fall Detection solution demo,
which will explain how this solution has been very beneficial.
Industries We Served

Automotive

Security & Surveillance

Industry 4.0

Consumer Electronics

Healthcare
Telep Fall Detection: AI-Powered Real-Time Monitoring, Ensuring Personal Safety.
Telep Fall Detection: A cutting-edge solution leveraging AI-powered algorithms to detect and alert unintentional falls, enhancing personal safety with real-time monitoring and advanced detection capabilities.
Let's Create Impact Together — Contact Us
we’ll drive innovation and success.