Rapidise Telep Violence Detection Solution
Overview
Have inquiries? Our specialists are ready to assist you!
We're only a click away!
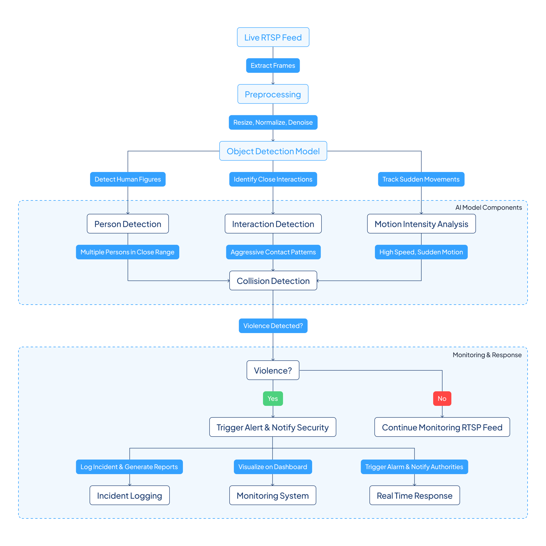
Architecture of Telep Violence Detection
Features
Instant Threat Detection
Instantly identifies violent actions using AI-powered motion analysis.
AI-Powered Motion Tracking
Detects rapid, high-speed movements indicative of aggression.
Smart Behavior Analysis
Differentiates violent interactions from normal activities for accurate detection.
Real-Time Alerts & Logging
Sends real-time notifications and logs events for security teams.
Seamless Surveillance Integration
Captures live video feeds from existing surveillance systems.
Comprehensive Threat Analysis
Provides detailed insights and analytics for proactive security management.
Key Applications & Use Cases

Public Safety
Improves security in parks, streets, and transit hubs.

Workplace Security
Detects violence in offices and warehouses.

Educational Institutions
Monitors schools for early threat detection.

Retail Spaces
Ensures safety in malls, stores, and banks.
Get Started with a Demo!
Contact us today to schedule a demonstration of our Telep Violence Detection Solution with our experts!
Industries We Served

Automotive

Security & Surveillance

Industry 4.0

Consumer Electronics

Healthcare
Rapidise Telep Violence Detection Solution: An AI-driven surveillance solution that identifies and swiftly responds to violent actions through real-time analysis.
Let's Create Impact Together — Contact Us
we’ll drive innovation and success.