Rapidise Telep Intrusion Detection Solution
Overview
Got questions? Our specialists are ready to assist!
We're just a message away
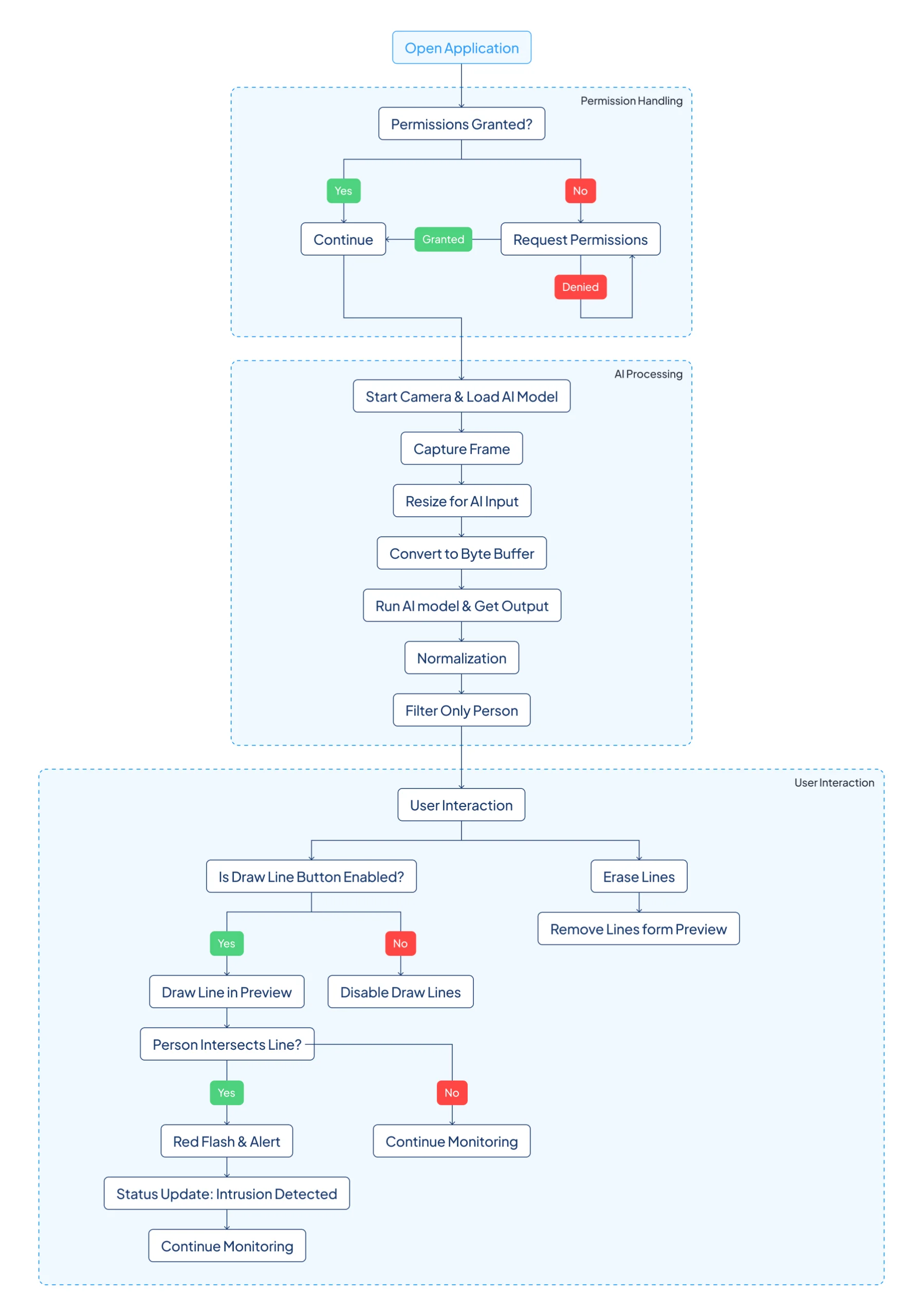
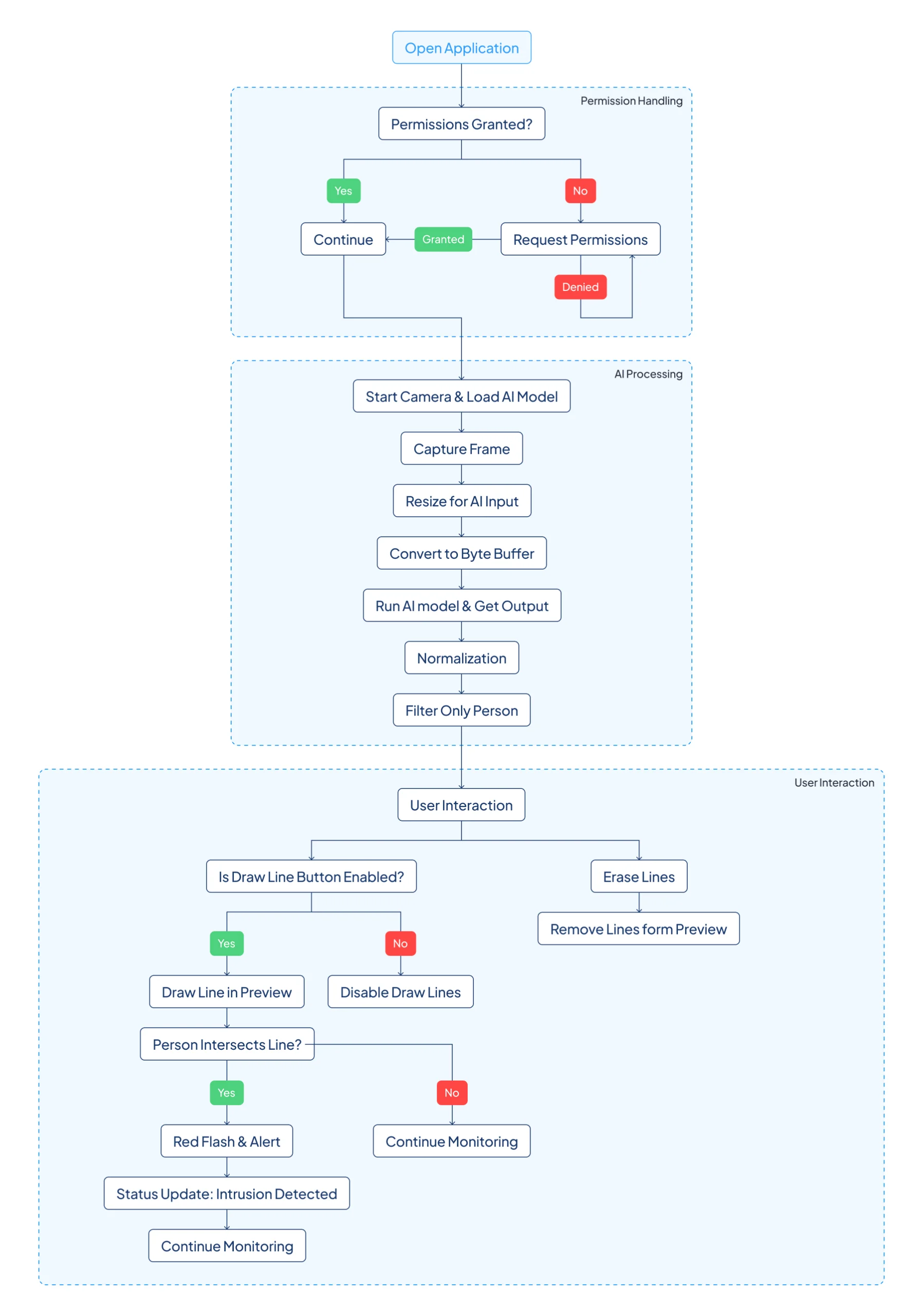
Architecture of Telep Intrusion Detection Solution
Features
AI-Powered Object Detection
Accurately identifies and tracks unauthorized human entry, with the ability to detect animals or other objects.
Real-Time Monitoring
Provides continuous surveillance to ensure 24/7 security for indoor and outdoor environments.
Instant Alerts & Notifications
Sends immediate alerts to users or security personnel when unauthorized activity is detected.
Advanced Motion Tracking
Uses high-definition cameras and deep learning algorithms to precisely track movement.
Seamless Integration
Easily integrates with existing security systems for enhanced protection and efficiency.
Customizable Detection Zones
Allows users to define specific areas for monitoring, reducing false alarms and improving accuracy.
Key Applications & Use Cases

Home Security
Detects unauthorized entry for 24/7 protection.

Commercial Safety
Monitors offices, warehouses, and restricted areas.

Critical Infrastructure
Secures power plants, data centres, and government sites.

Perimeter Surveillance
Tracks movement in outdoor spaces and large properties.
Get Started with a Demo!
Connect us today to request a Telep Intrusion Detection Solution demonstration with our experts.
Industries We Served

Automotive

Security & Surveillance

Industry 4.0

Consumer Electronics

Healthcare
Rapidise Telep Intrusion Detection Solution: An AI-powered safety solution that helps to detect unauthorized entry in real-time
Let's Create Impact Together — Contact Us
we’ll drive innovation and success.