Telep gunshot detection solution
Overview
Organisations can respond quickly by automating threat identification and sending instant alerts to responders, hence avoiding dependence only on manual surveillance. The Telep gunshot detection system supports faster response times, greater public safety, and more efficient resource deployment. As AI models continue to evolve, these systems will only become more effective at protecting lives and property.
Improve public safety with real-time acoustic intelligence
Stay alert with advanced detection technology
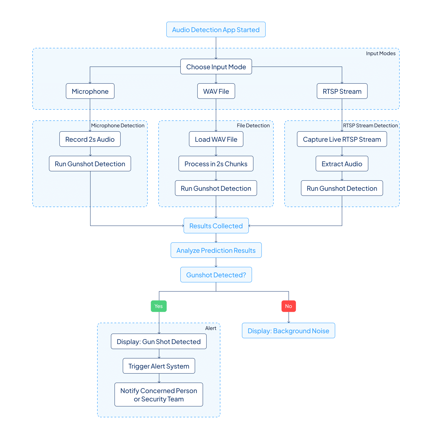
Architecture of Voice-Driven AI Communication
Features
The Telep gunshot detection system ensures fast, intelligent threat response through accurate classification, real-time alerts, and seamless integration with existing surveillance setups. These capabilities improve emergency readiness, enhance situational control, and adapt effectively to evolving safety requirements.
Real-Time Gunshot Detection
AI-driven audio analysis enables immediate gunshot detection, ensuring authorities receive alerts instantly to respond faster and reduce potential harm in active environments.
Precision Gunfire Detection Technology
The system distinguishes gunfire from ambient noise using intelligent algorithms, providing accurate gunfire detection in urban, commercial, and high-risk public settings.
Active Shooter Intelligence Integration
Integrated active shooter intelligence helps track threats in real time, offering actionable data and visual cues to improve response strategies during emergencies.
Advanced Gunshot Detection Technology
Built with cutting-edge sensors and smart classification models, this gunshot detection technology reduces false positives and increases detection accuracy for indoor and outdoor areas.
Intelligent Gunfire Locator System
This automated gunfire locator system identifies shot origin, directing surveillance cameras to that location to help responders assess threats and act quickly.
Scalable Gunshot Detection Sensor and System
The distributed gunshot detection sensor and system supports flexible deployment across facilities, enabling broad-area monitoring with centralized alerts and data reporting.
Key Applications & Use Cases

Public Safety in Urban Areas
The Telep gunshot detection solution enhances safety by quickly identifying gunfire in crowded city spaces, allowing rapid emergency response and reducing public risk.

Security for Transportation Hubs
Monitoring vast areas, the Telep gunshot detection system helps airports, train stations, and bus terminals by sending immediate alerts to security personnel during events.

Surveillance in Educational Institutions
The system helps schools and universities identify gunshots early, hence allowing quicker lockdowns and safeguarding staff members and students from possible active shooter threats.

Protection of Commercial Facilities
This solution guarantees constant surveillance for retail stores and office buildings, hence guaranteeing quick reporting of gunshots to improve security measures.
Strengthen Security, Speed, and Awareness
Explore the Benefits of the Telep gunshot detection solution for Your Facility.
Industries We Served

Automotive

Security & Surveillance

Industry 4.0

Consumer Electronics

Healthcare
Real-Time Gunfire Detection for Safer Retail Spaces
Let's Create Impact Together — Contact Us
we’ll drive innovation and success.