Rapidise AI Chatbot Solution
Overview
Companies can guarantee 24/7 assistance without continuous human involvement by automating typical questions and providing immediate replies. This results in improved consumer involvement, faster problem resolution, and notable cost reductions. AI chatbots can manage ever more complicated discussions as they get more sophisticated, therefore optimizing company operations and strengthening closer client connections.
Enhance Service Delivery with Conversational Intelligence
Stay competitive with smarter chatbot technology
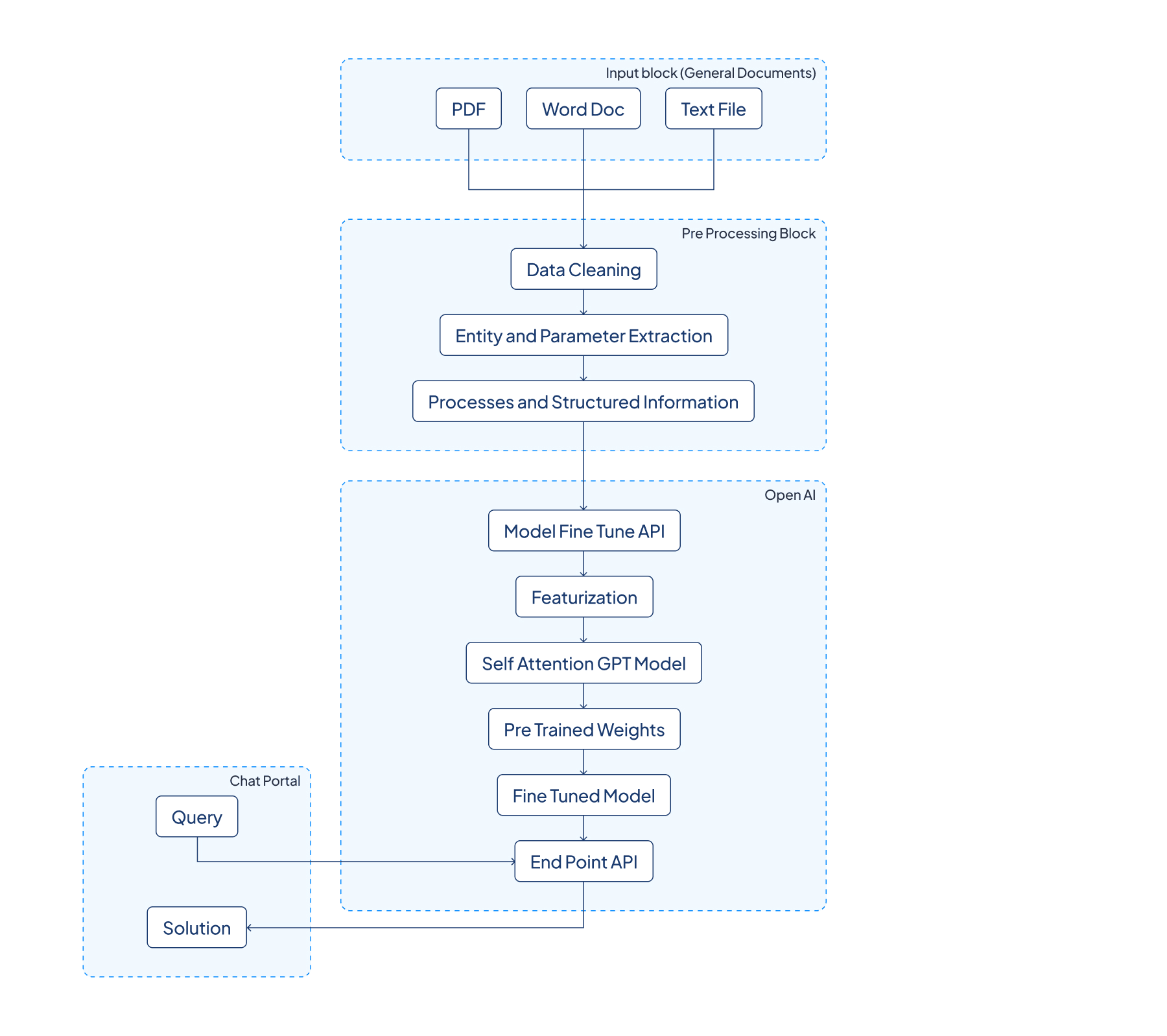
Architecture of Conversational Intelligence
Features
Smart Query Understanding
Interprets user intent accurately, enabling the Rapidise AI chatbot solution to deliver faster, more meaningful responses for better customer experience and operational output.
Context-Aware Responses
Maintains the conversation flow naturally by tracking previous messages, an essential feature of AI customer service chatbot solutions across platforms and use cases.
Multichannel Communication
Supports integration across websites, apps, and messaging platforms, ensuring AI chatbot services are consistently available wherever your customers prefer to connect.
Dynamic Knowledge Updates
Adapts and evolves using real-time data inputs, which makes generative AI chatbot models capable of handling new questions and scenarios on the fly.
Secure and Scalable Framework
Built to comply with privacy regulations, the best AI chatbot software built by our team safeguards sensitive data while scaling easily with growing business requirements.
Effortless Backend Integration
Connects smoothly with CRMs, databases, and APIs, allowing the Rapidise AI chatbot solution to automate tasks and streamline backend operations without disruption.
Key Applications & Use Cases

Customer Support Automation
AI-powered chatbots handle routine queries, providing instant responses and freeing up human agents for more complex tasks. This enhances customer service efficiency and reduces wait times.

E-commerce Assistance
Chatbots assist customers by guiding them through product recommendations, order tracking, and resolving inquiries, improving user experience and conversion rates on e-commerce platforms.

Employee Assistance in Enterprises
Integrating the Rapidise AI chatbot solution in businesses enables employees to access HR information, IT support, and other internal resources quickly, streamlining internal communication and improving productivity.

Lead Generation and Qualification
By interacting with website visitors, gathering data, and qualifying leads, AI chatbots can streamline the sales process and enable companies to concentrate on high-potential prospects.
Revolutionize How You Interact, Assist, and Optimize
Explore the Possibilities of an AI-Powered Chatbot Solution for Your Company.
Industries We Served

Automotive

Security & Surveillance

Industry 4.0

Consumer Electronics

Healthcare
AI-Powered Customer Support for Retail Businesses
Let's Create Impact Together — Contact Us
we’ll drive innovation and success.