Rapidise Telep Headway Monitoring Solution
Overview
We're just a call or click away—let’s discuss your needs
Get connected now
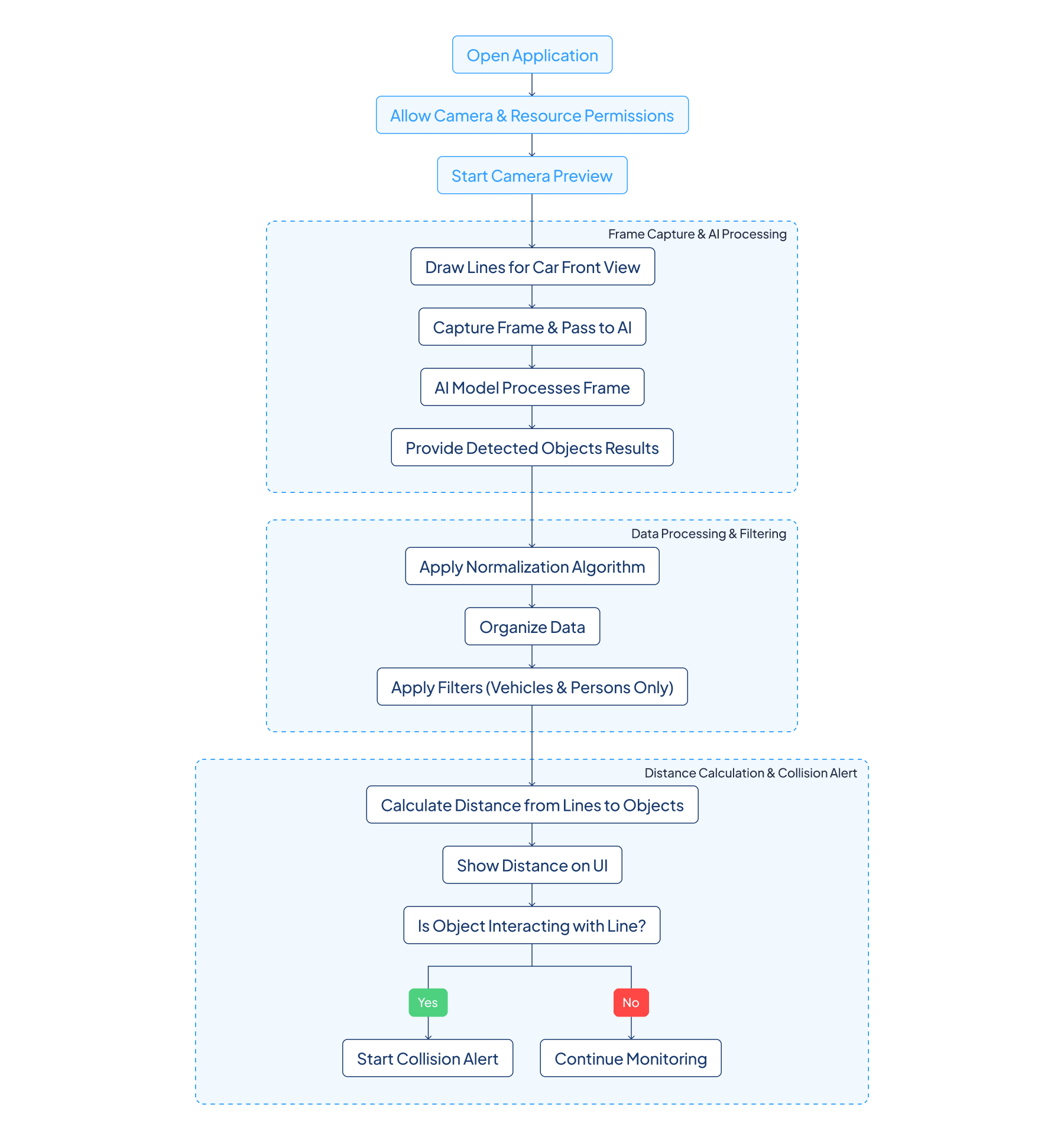
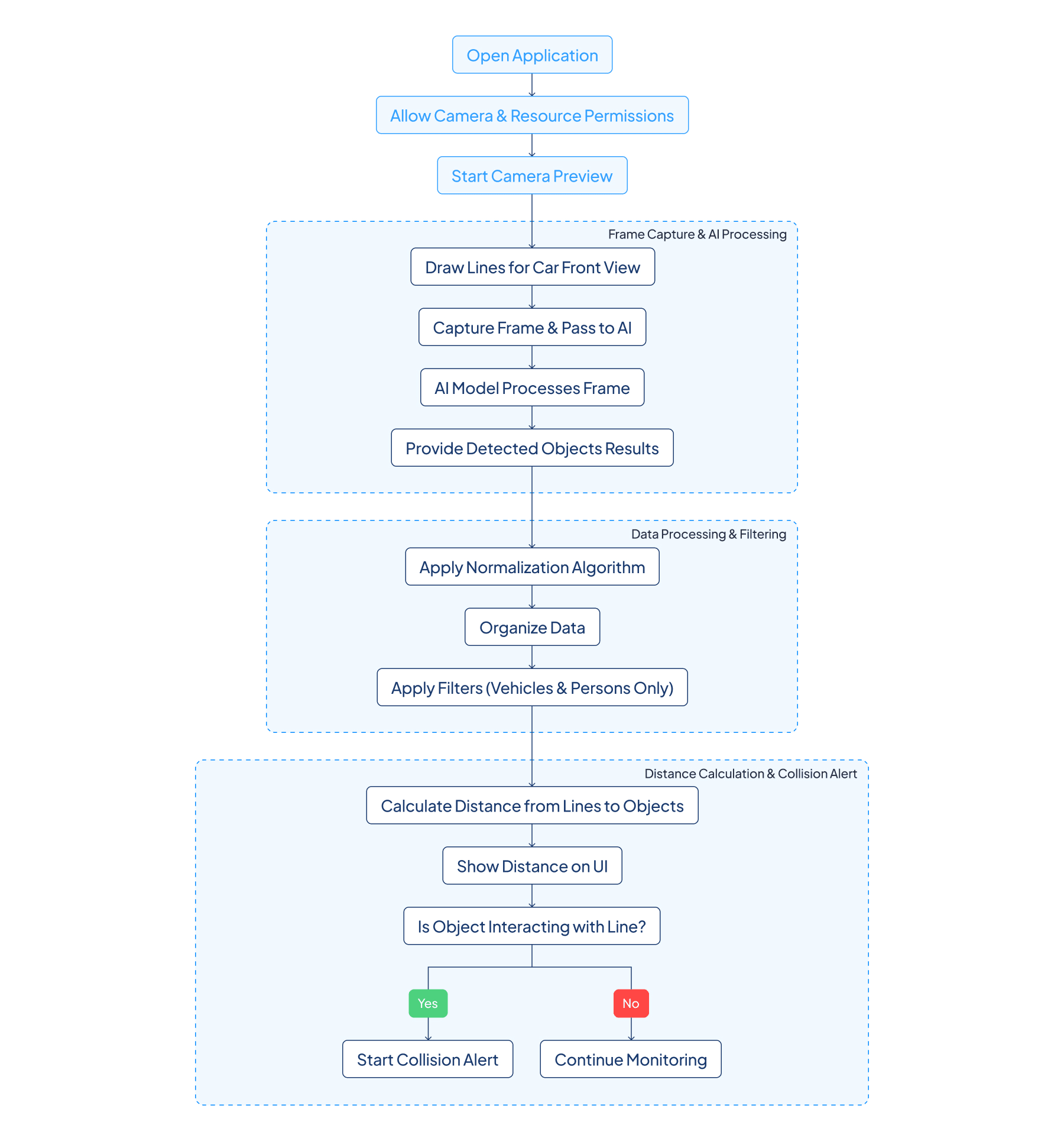
Architecture of Telep Headway Monitoring Solution
Features
Real-Time Object Detection
Utilizes AI-powered vision to detect vehicles and pedestrians directly.
Dynamic Safety Line Overlay
Specifies custom safety lines in the camera view for distance monitoring.
Accurate Distance Calculation
Computes Euclidean or geometric distances between objects and safety lines.
Collision Risk Assessment
Leverage Intersection-over-Union (IoU) and threshold-based alerts to detect violations.
Instant Alerts & Warnings
Triggers visual, audio, or haptic warnings for possible collision risks.
Seamless Integration & Data Logging
Streams real-time detection data to external devices or cloud platforms for monitoring and analysis.
Key Applications & Use Cases

Driver Safety
Maintains safe distances to reduce rear-end collisions.

Fleet Monitoring
Offers real-time alerts to enhance safety.

ADAS Integration
Supports automated braking and collision avoidance systems.

Traffic Insights
Delivers data to optimize traffic flow and safety.
Get Started with a Demo!
Reach out today to schedule your demonstration of the Telep Headway Monitoring Solution with our experts.
Industries We Served

Automotive

Security & Surveillance

Industry 4.0

Consumer Electronics

Healthcare
Rapidise Telep Headway Monitoring Solution: An AI-driven system that prevents collisions through real-time vehicle detection and distance monitoring.
Let's Create Impact Together — Contact Us
we’ll drive innovation and success.