Rapidise Telep Forward collision Warning Solution
Overview
Our team is ready to assist you—get in touch today!
Connect with our experts.
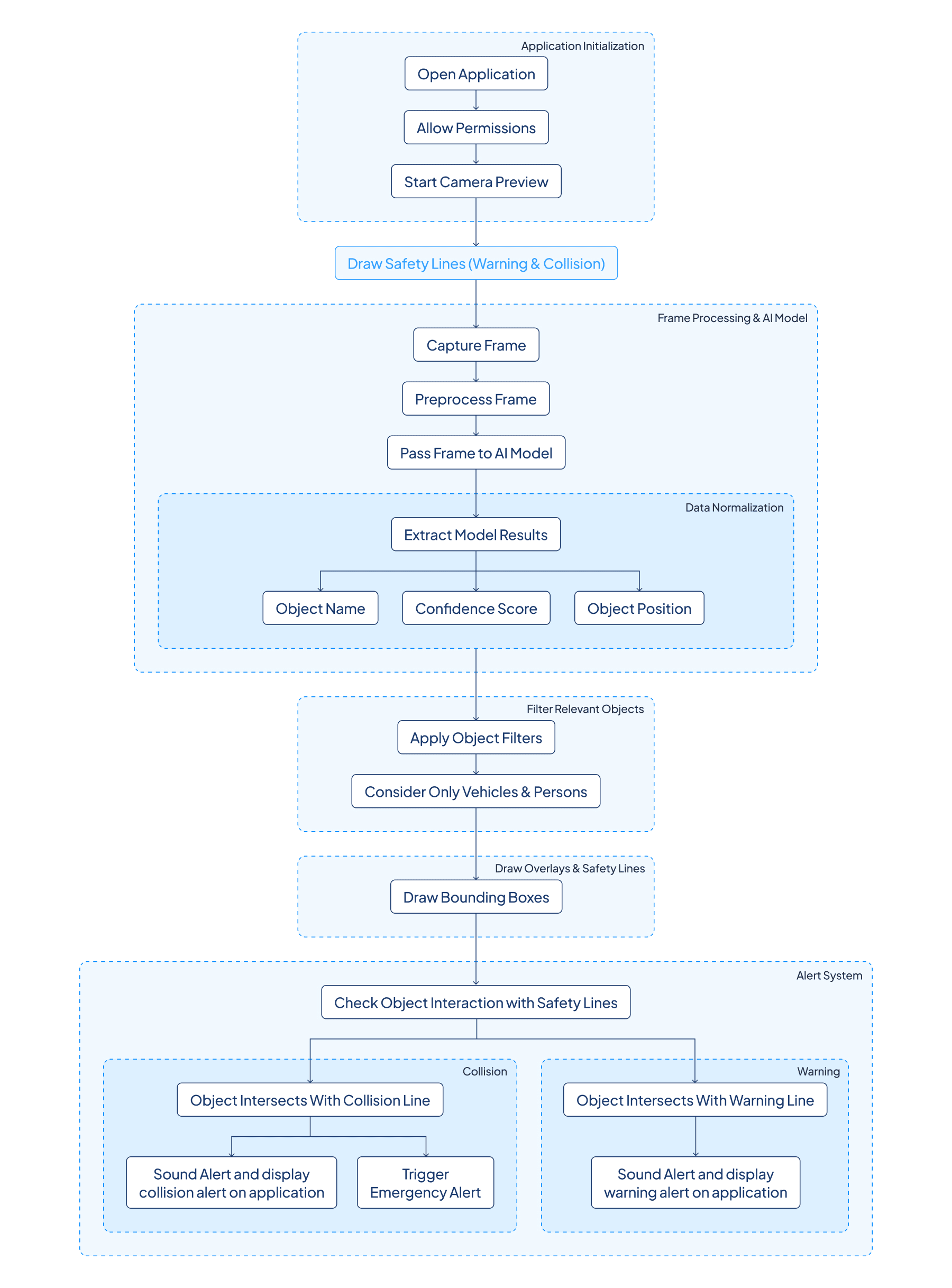
Architecture of Telep Forward collision Warning Solution
Features
Uncover all the features of Telep’s Forward Collision Warning system. The solution presents a variety of capabilities presenting infinite potential
Frame Preprocessing
Enhances accuracy through image resizing and filtering.
Safety Line & Collision Detection
Displays warning lines on the feed, assessing risks.
Time-To-Collision Estimation
Predicts collisions by calculating object speed and distance.
Real-Time Alerts
Provides visual and audio warnings for imminent collisions.
Integration with ADAS
Collaborates with Advanced Driver Assistance Systems for enhanced safety.
Multi-Object Tracking
Monitors multiple vehicles and pedestrians for situational awareness.
Key Applications & Use Cases

Urban Safety
Detects vehicles and pedestrians to prevent collisions.

Fleet Monitoring
Provides real-time collision alerts for trucks and buses.

ADAS Support
Enables automated braking in autonomous vehicles.

Highway Safety
Helps maintain safe distances at high speeds.
Get Started with a Demo!
Connect us today to request Telep Forward collision Warning Solution demonstration with our experts.
Industries We Served

Automotive

Security & Surveillance

Industry 4.0

Consumer Electronics

Healthcare
Rapidise Telep Forward Collision Warning Solution: An AI-powered safety solution designed to prevent accidents by providing real-time vehicle.
Let's Create Impact Together — Contact Us
we’ll drive innovation and success.