Rapidise Telep Word spotting NLP Solution
Overview
Telep Wordspotting is an NLP-based solution that enables users to guide systems through voice commands like “Help” and “Stop” for hands-free operation, delivering enhanced convenience and safety. The solution efficiently captures preprocessed audio through feature extraction of MFCCs and energy-based characteristics, enabling precise word detection. Telep Wordspotting delivers fast voice command responses through its real-time processing capabilities, which execute commands with low latency when the application runs in the background or foreground mode. This solution achieves real-time secure audio handling and energy efficiency optimization to deliver smooth voice-driven functionality across various spaces.
Get in-depth insights into our Telep Word spotting Solution.
Connect with our experts to learn more about our solution
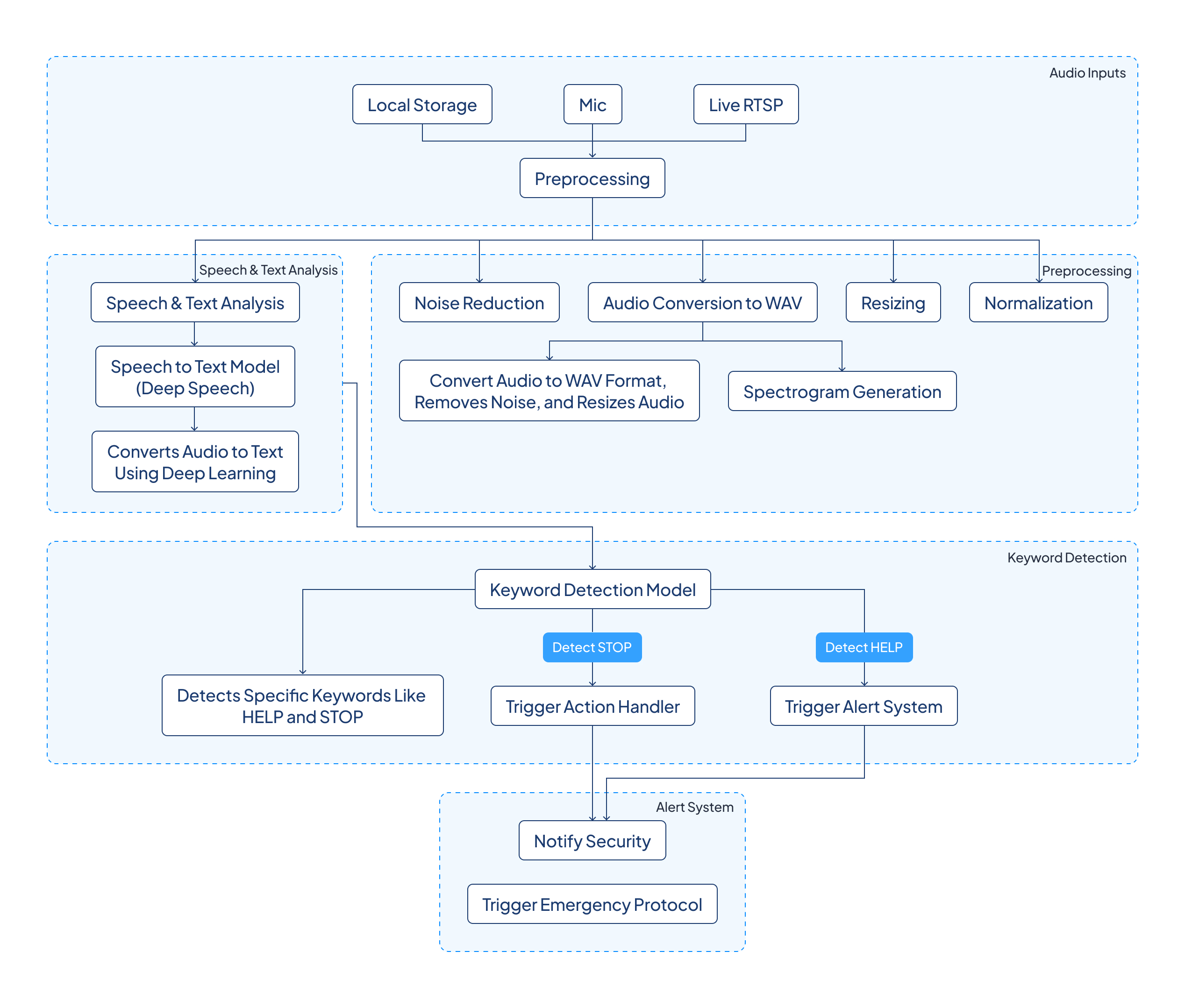
Architecture of Telep Word spotting Solution
The Telep Word Spotting Solution is designed with a multi-stage architecture that assures precise, real-time voice command recognition while optimizing computational efficiency and safety.
Features
We’ve compiled a list of the Telep Wordspotting NLP Solution features to help you understand the solution.
Real-Time Keyword Detection
Detects specified words such as"Help" and "Stop" instantly and delivers an immediate response.
AI-Powered Speech Recognition
Uses deep learning models (CNN, RNN, or Transformer) for highly accurate voice command detection.
Low-Latency Processing
Runs on-device with NPU/DSP acceleration, providing fast, real-time execution without cloud dependency.
Noise Reduction & Adaptive Filtering
Removes background noise for clear speech and reliable performance in any environment.
Seamless Integration
Operates in both foreground and background, ideal for safety, automotive, and smart home applications.
Privacy & Security
Ensures user privacy with built-in encryption, blocking unauthorized access to voice data.
Key Applications & Use Cases
Discover how Telep Wordspotting NLP Solution addresses your challenges. Real-world examples guide smart business decisions.

Emergency Detection
Identifies crucial words like "Help" or "Stop" to trigger instant safety alerts.

Hands-Free Operation
Allows seamless voice control in automotive, industrial, and smart home environments.

Security & Surveillance
Detects distress words to activate security protocols in high-risk areas.

Smart Device Integration
Improves IoT systems by providing accurate and responsive voice commands.
Get connected to our expert panel today
Connect our team for a demonstration of the Telep Wordspotting Solution and understand its practical benefits.
Industries We Served

Automotive

Security & Surveillance

Industry 4.0

Consumer Electronics

Healthcare
Rapidise Telep Wordspotting Solution: AI-Powered Voice Command Recognition for Seamless Interaction.
Rapidise Telep Wordspotting Solution: AI-powered voice recognition for seamless, hands-free command detection in any environment.
Let's Create Impact Together — Contact Us
we’ll drive innovation and success.