Real-Time Violence Detection for Safer Spaces
Rapidise Telep Violence Detection Solution
Introducing Telep Violence Detection, an AI-powered solution that monitors RTSP video streams to detect aggressive behavior in real time.
Overview
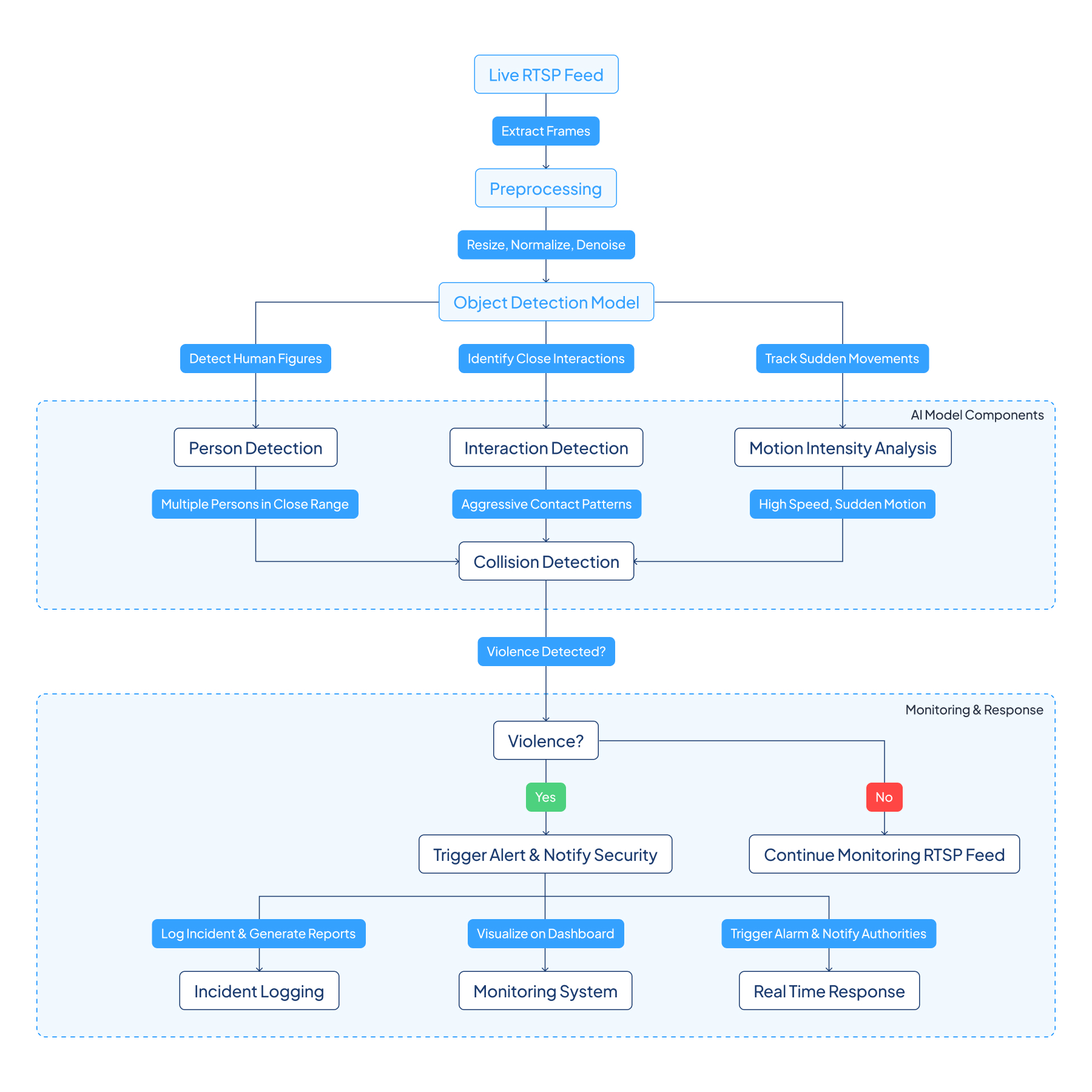
Telep Violence Detection is an AI-based surveillance system that detects and promptly reacts to violent actions through real-time evaluation. The system analyzes RTSP video streams and leads to frame extraction and normalization. Following this, it tracks optical flow alongside motion vectors to observe object interactions and detect aggressive behavior. Spatiotemporal modelling within the system identifies violent behaviors through complex movement analysis to reduce accidental alert generation. The system detects violent acts and generates immediate alerts while logging the events and showing dashboards with visual analytics for prompt response.

Have inquiries? Our specialists are ready to assist you!
We're only a click away!
Architecture of Telep Violence Detection
The Telep Violence Detection system uses AI-driven real-time surveillance with computer vision, deep learning, and motion analysis to detect violence and trigger instant alerts accurately.

Features
The Telep Violence Detection solution offers a range of key features designed to enhance safety and security across various applications. Here are some of its unique capabilities:
Instant Threat Detection
Instantly identifies violent actions using AI-powered motion analysis.
AI-Powered Motion Tracking
Detects rapid, high-speed movements indicative of aggression.
Smart Behavior Analysis
Differentiates violent interactions from normal activities for accurate detection.
Real-Time Alerts & Logging
Sends real-time notifications and logs events for security teams.
Seamless Surveillance Integration
Captures live video feeds from existing surveillance systems.
Comprehensive Threat Analysis
Provides detailed insights and analytics for proactive security management.
Key Applications & Use Cases
This section outlines practical applications, and implementation approaches of our solutions, featuring detailed explanations through various use cases.

Public Safety
Improves security in parks, streets, and transit hubs.

Workplace Security
Detects violence in offices and warehouses.

Educational Institutions
Monitors schools for early threat detection.

Retail Spaces
Ensures safety in malls, stores, and banks.
Get Started with a Demo!
Contact us today to schedule a demonstration of our Telep Violence Detection Solution with our experts!
Industries We Served

Automotive

Security & Surveillance

Industry 4.0

Consumer Electronics

Healthcare
Rapidise Telep Violence Detection Solution: An AI-driven surveillance solution that identifies and swiftly responds to violent actions through real-time analysis.
The Telep Violence Detection Solution is developed using cutting-edge technologies for security monitoring and detecting aggressive behavior in real-time.

Let's Create Impact Together — Contact Us
Let’s collaborate to take your project to the next level. Together,
we’ll drive innovation and success.
we’ll drive innovation and success.