Rapidise Telep Tailgating Warning
Overview
Telep Tailgating Warning is a comprehensive solution capable of operating with different kinds of hardware with the help of AI algorithms. It lets you know when other cars approach your rear bumper, which may result in dangerous traffic conditions. Our solution involves a deep-learning neural network that has processed thousands of hours of real-life driving, thus making it well-equipped to identify instances of tailgating. A new and sophisticated anchor-free detection technique has been adopted to improve the recognition of different-sized cars and ones in a relatively distant region.
Consult with our experts.
Get in touch with our team of experts to learn more about the benefits of our solution immediately.
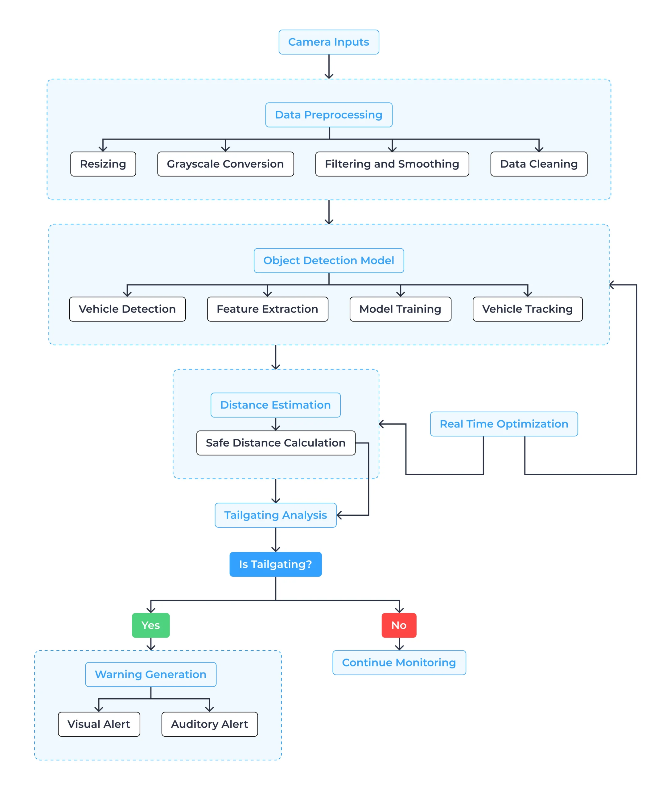
Architecture of Telep Tailgating Warning System:
The Telep Tailgating Warning System utilizes AI deep learning models for cameras and radar sensor inputs. It can analyze and identify a tailgater in real-time and display a notification through the car’s display. Thus, the network architecture presented guarantees the opportunity to respond instantly and carry out constant security supervision.
Features
Listing the major elements of the Telep Tailgating Warning solution will help you get acquainted with the product’s concept and the ways it can benefit from making the right decisions.
Real-Time Alerts
It offers alerts when a vehicle gets too close to other vehicle(s) in the same lane, helping drivers act as necessary to prevent an accident.
Advanced Hazard Detection
Uses deep learning to accurately identify the potential of tailgating on the roads and give drivers enough time to act appropriately and prevent mishaps.
Hardware Compatibility
It goes without saying that our solution is equally effective regardless of the given vehicle configuration and provides the same high level of safety.
Enhanced Safety Measures
It enhances the driver's ability to respond to threats posed by tailgating through the provision of timely alerts, hence enhancing safety on the road.
Adaptable Performance
Correctly identifies vehicles of all sizes and distances and thus guarantees high safety when driving under different conditions.
Key Applications & Use Cases
Find out how a Tailgating Warning solution can help to overcome your problems. Use case studies for cohesive and rational business management.

Fleet Management
Monitor tailgating to improve fleet safety and prevent accidents.

Personal Vehicles
Alert drivers about close following to foster safer driving.

Public Transport
Guarantee safe driving in buses and coaches to avoid accidents.

Emergency Vehicles
Detect tailgating for quicker, safer response through traffic.
Call now to book your slot for the Tailgating Warning solution with our expert panel,
which will explain how this solution has been very beneficial.
Industries We Served

Automotive

Security & Surveillance

Industry 4.0

Consumer Electronics

Healthcare
Telep Tailgating Warning: AI-Powered Real-Time Detection, Enhancing Road Safety
Telep Tailgating Warning: A cutting-edge solution that uses AI-powered algorithms to detect and alert dangerous tailgating situations, enhancing road safety with real-time insights and advanced detection capabilities.
Let's Create Impact Together — Contact Us
we’ll drive innovation and success.