Rapidise Telep Predictive Crash Solution
Overview

Got questions? Our specialists are ready to assist!
We're just a message away
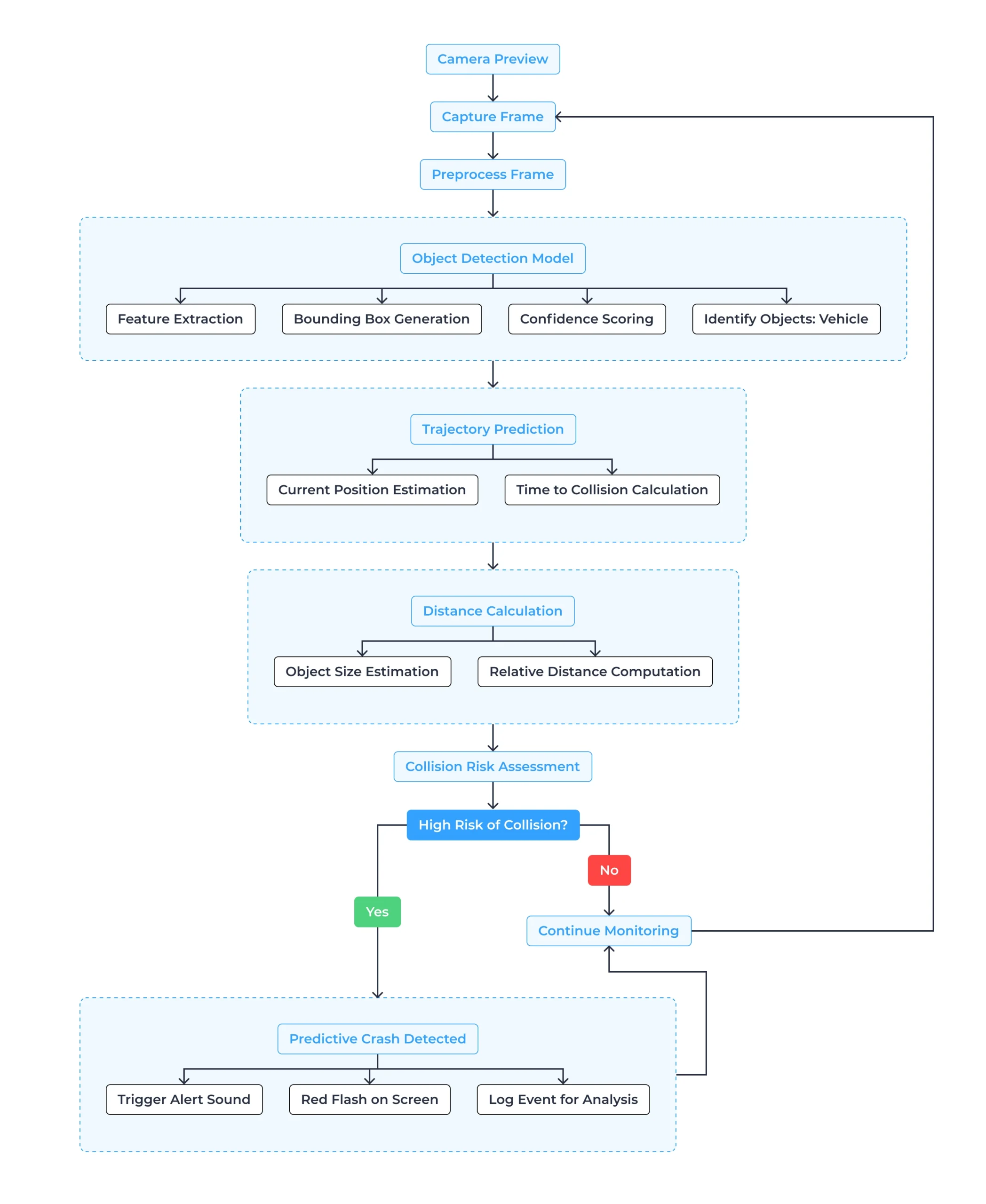
Architecture of Telep Forward collision Warning Solution

Features
AI-Powered Risk Detection
Employes sophisticated AI technologies to anticipate prospective collisions before they occur.
Real-Time Monitoring
A constant examination of the vehicle environment via sensor inputs to improve situational awareness.
Instant Visual & Auditory Alerts
Introduces rapid alerts to the driver, facilitating swift response in evading collisions.
Adaptive Threat Analysis
Discerns and identifies various road obstacles, ranging from unexpected objects to unpredictable driving habits.
Seamless Integration
Compatible with contemporary vehicle solutions and fleet management systems for advanced safety.
Proactive Accident Prevention
Reduces the risk of crashes, protects passengers and enhances road safety in general.
Key Applications & Use Cases

Urban Traffic Safety
Detects pedestrians, cyclists, and obstacles in city environments.

Highway Collision Prevention
Predicts risks from sudden lane changes or stopped vehicles.

Fleet Management
Facilitates accident risks for commercial fleets, ensuring driver safety.

Autonomous & Assisted Driving
Improves ADAS with real-time predictive insights.
Get Started with a Demo!
Connect us today to request a Telep Predictive Crash Solution demonstration with our experts.
Industries We Served

Automotive

Security & Surveillance

Industry 4.0

Consumer Electronics

Healthcare
Rapidise Telep Predictive Crash Solution: An AI-powered safety solution monitors the vehicle’s surroundings and provides immediate alerts to prevent accidents.

Let's Create Impact Together — Contact Us
we’ll drive innovation and success.