Rapidise Telep Fire & Smoke Detection
Overview
Telep Fire & Smoke Detection AI Model brings a new concept of creating superior safety solutions using AI technology that detects fires and smoke in real-time. Integrated with Tejas 625 EVK with Qualcomm 625 for edge AI computation, it employs 5MP cameras to capture the risky scenarios correctly. With the help of the MQTT channel, emergency alerts that in the form of texts are delivered by LTE or Wi-Fi connections are almost instantly. Styled with a lot of care, it is designed to alert seldom the false alarms but ensures the maximum safety necessary in sensitive areas.

Consult with our experts.
Feel free to contact us, to learn more about the benefits which are inherent in our solution immediately.
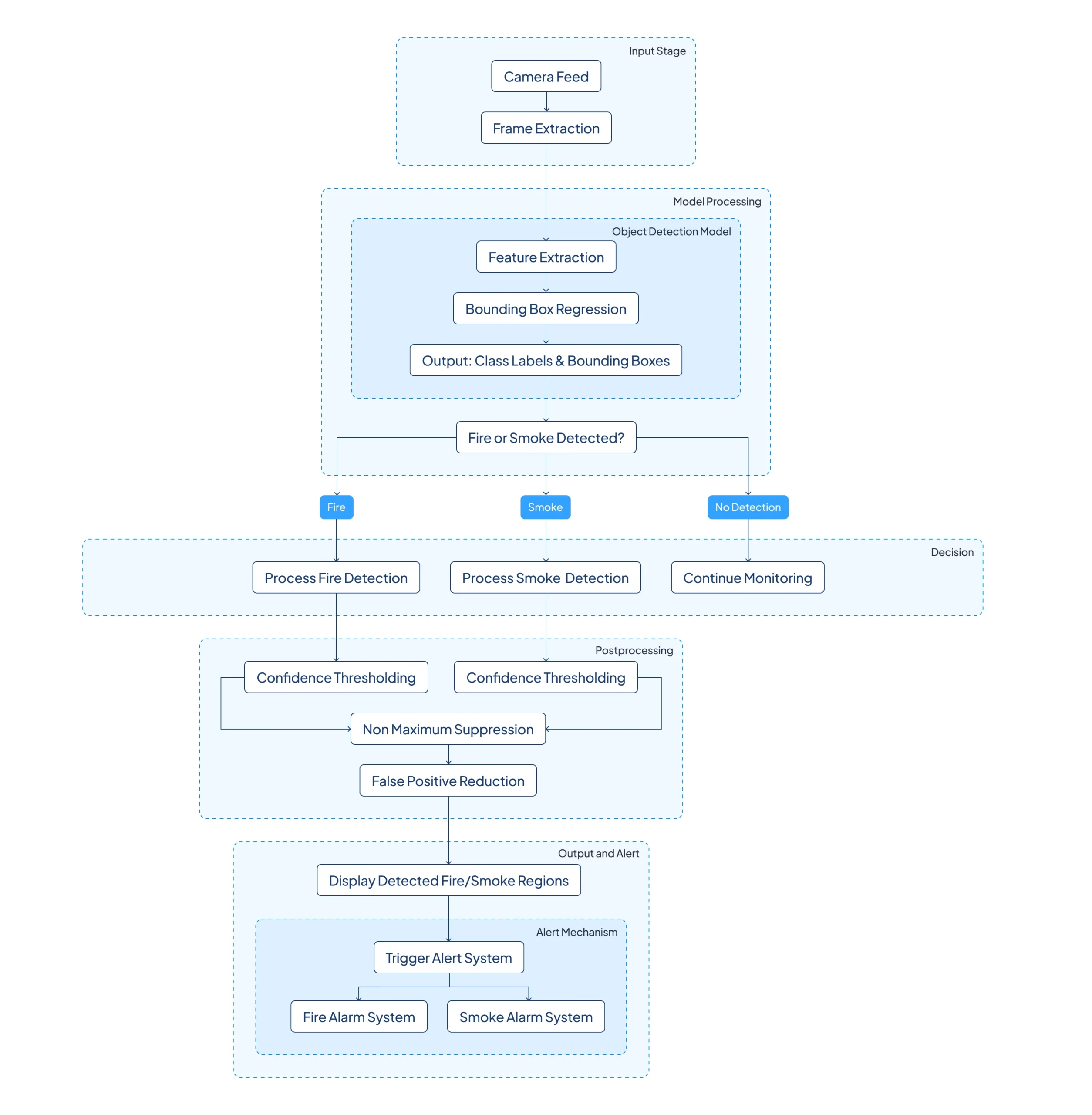
Architecture of Telep Fall detection
Telep Fire & Smoke Detection AI Model has an object identification algorithm that guarantees even minor detection, identification, and quick warning, making it safer and more reliable.

Features
Telep Fire & Smoke Detection AI Algorithm allows an authorized person to be informed when a fire is identified. Below is the list of major features of our solution, as it would help you know what features would benefit you:
Real-Time Detection
Instantly identifies fire and smoke hazards with 5MP cameras for immediate response.
Edge AI Processing
Operating on Qualcomm 625 of an octa-core ARM Cortex A53 and 64-bit GPU for touch
Reliable Alerts
Sends emergency alerts via LTE or Wi-Fi using the MQTT channel for quick action.
High Precision
Trained with comprehensive data to provide accurate detection and minimize false alarms.
Seamless Integration
Deployable with the Tejas 625 EVK, offering easy integration into safety systems.
Versatile Connectivity
Provide both LTE and Wi-Fi for flexible deployment in various environments.
Key Applications & Use Cases
Find out how a Telep Fire & Smoke Detection solution can help to overcome your challenges. Use case studies for cohesive and rational business management.

Industrial Safety
Fire and smoke monitoring to protect against threats in factories and storage stores.

Commercial Building Protection
Alert notices in offices, malls, and hotels to improve occupant evacuation.

Residential Safety
Instant Alerts for fire and smoke detection at homes to help mitigate the response.

Critical Infrastructure
Protecting data centers and server rooms from fire risks with real-time monitoring.
Contact us to book your slot for the Telep Fall Detection solution demo
which will explain how this solution has been very beneficial.
Industries We Served

Automotive

Security & Surveillance

Industry 4.0

Consumer Electronics

Healthcare
Telep Fire & Smoke Detection: AI-Powered Real-Time Detection, Ensuring Emergency Safety.
Telep Fire & Smoke Detection: A cutting-edge solution leveraging AI-powered algorithms to detect and alert fire or smoke hazards, enhancing emergency safety with real-time detection and advanced identification capabilities.

Let's Create Impact Together — Contact Us
we’ll drive innovation and success.