Redefining Road Safety: Telep Driver Seatbelt Detection
Overview
Let's talk more about our Telep Driver seatbelt Solution.
Connect experts to learn more about the advantages of our solution immediately.
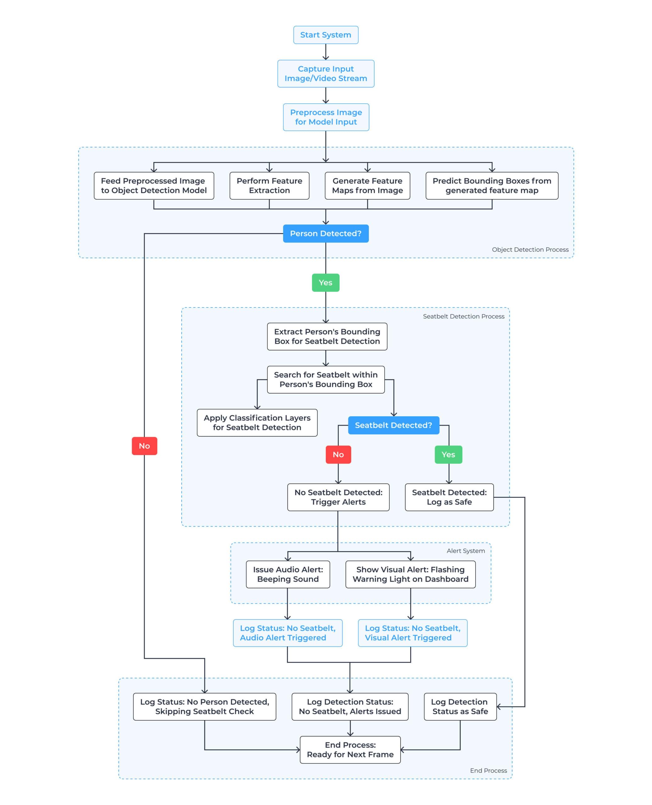
Architecture of Telep Driver Seatbelt Solution
Experience the strength of precision engineering with our Telep Driver seatbelt Solution Designed with a focus on functionality, adaptability, and user-centric principles, this solution enhances safety while seamlessly integrating into various environments.
Features
Discover how our solution provides desired results. Explore a range of features to understand their valuable applications.
Continuous Visual Monitoring
Employs cameras to capture real-time visual data for continuous seatbelt monitoring.
Advanced Image Processing
Rescales and standardizes images to ensure compatibility with neural network inputs, enhancing analysis accuracy.
Precise Seatbelt Detection
Performs a targeted search within the detected person's bounding box to identify seatbelt presence accurately.
Specialized Neural Networks
It employs additional layers in the neural network to classify seatbelt usage accurately.
Real-Time Alerts
Immediately alert drivers of seatbelt non-compliance using visual and auditory notifications.
Data Logging
Logs detection outcomes and alert activations for broad monitoring, debugging, and compliance reporting.
Key Applications & Use Cases
See how Telep Driver Seatbelt Detection solves your challenges. Real-world examples guide smart business decisions.

Fleet Management
Streamline methods with real-time tracking and performance monitoring, ensuring efficiency.

Passenger Safety Monitoring
Ensure passenger well-being with advanced health metrics and risk alerts for a secure journey.

Insurance Telematics
Use data insights to optimize risk management and customer satisfaction for insurance premiums.

Law Enforcement
Enhance operational efficiency with real-time data collection and predictive analytics.
Experience the advantages of Telep Driver Seatbelt Detection.
Book a demo with our expert team to explore more.