Rapidise Telep Driver Drowsiness Detection
Overview
Rapidise Telep Driver Drowsiness Detection is a cutting-edge system that integrates AI technology to evaluate driver facial behaviour and identifies fatigue, blinking, and attention split through facial landmark observation. The system evaluates driver safety through facial attribute analysis of eye and mouth aspect ratios to track the status of eyes or mouth closure, blinking frequencies, and nasal opening patterns. Exceeding monitoring thresholds triggers timely warning alerts that notify the driver to keep journeys safe.

Let’s explore Rapidise Telep Driver Drowsiness Detection.
Contact our experts instantly to learn more about the benefits of our solution.
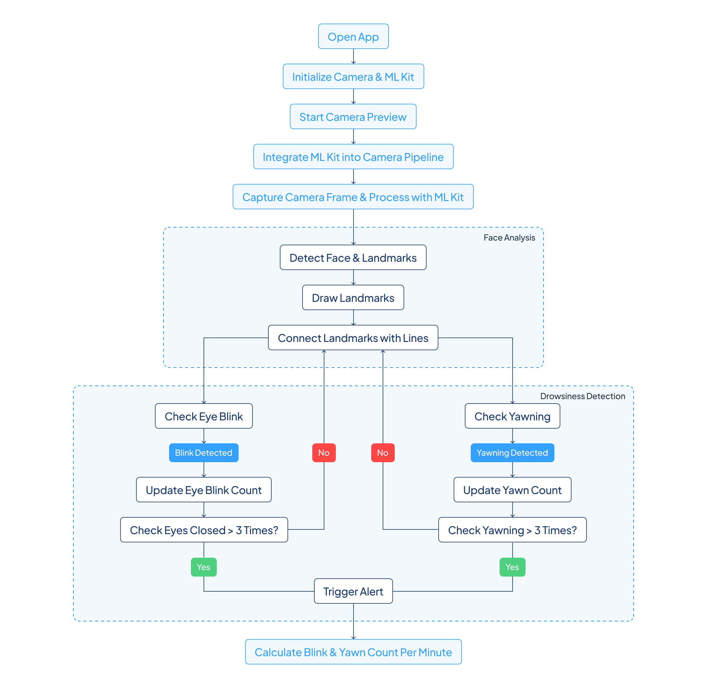
Architecture of Telep Driver Drowsiness Detection.
The architecture of Telep Driver Drowsiness Detection integrates real-time video analysis with facial landmark detection, using metrics like EAR and MAR to identify drowsiness and trigger alerts for driver safety.

Features
We have explained the significant components of Rapidise Telep’s Telep Driver Drowsiness Detection to assist you in deciding if our solution meets your requirements.
Real-Time Fatigue Monitoring
Continuously tracks facial behaviour to detect drowsiness and attention loss.
AI-Powered Facial Analysis
It uses eye & mouth aspect ratios and blinking frequency for accurate detection.
Instant Alerts & Warnings
Triggers audio, visual, or haptic notifications when drowsiness thresholds are exceeded.
Seamless ADAS Integration
Easily integrates with Advanced Driver Assistance Systems (ADAS) for enhanced vehicle safety.
Adaptive to Lighting Conditions
Works efficiently in low light, bright sunlight, and varying environmental conditions.
Customizable & Scalable
Designed for personal vehicles, commercial fleets, and smart mobility applications.
Key Applications & Use Cases
Understand how Telep Driver Drowsiness Detection solution tackles your difficulties while investigating actual business implementation possibilities that help you make more intelligent choices.

Driver Safety Monitoring
Real-time drowsiness detection to prevent fatigue-related accidents.

Fleet Management
Tracks multi-vehicle safety for operational integrity.

Commercial Vehicle Monitoring
Provides drowsiness alerts for long-haul truck drivers.

Public Transport Safety
Ensures bus and train driver alertness to minimize accident risks.
Contact our team for a demonstration of the Telep Driver Drowsiness Detection AI solution and explore its valuable advantages.
Our experts holds the availability to show Telep Animal Alert Solution demonstrations on demand.
Industries We Served

Automotive

Security & Surveillance

Industry 4.0

Consumer Electronics

Healthcare
Rapidise Telep Driver Drowsiness Detection: Proactive Monitoring for Safer Driving Experiences.
Rapidise Telep Driver Drowsiness Detection: A cutting-edge AI solution delivering real-time drowsiness monitoring, predictive alerts, and seamless cloud integration to enhance driver safety and reduce accidents.

Let's Create Impact Together — Contact Us
we’ll drive innovation and success.