RPA Bots for Home Automation
Overview
Ready to Make Your Home Smarter?
Discover how Rapidise's RPA development solutions can automate your daily life with ease and precision.
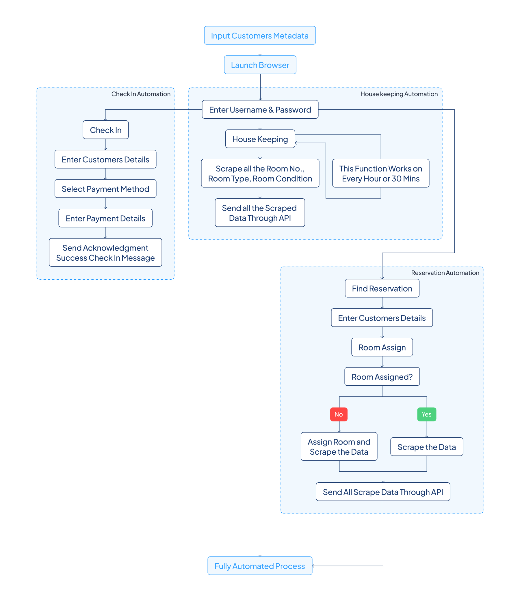
Architecture of RPA Bots
Features
Smart Device Orchestration
The linkage of lighting devices, temperature controls, surveillance equipment along with entertainment platforms through RPA workflows produces an automatic home adaptation system.
Voice-Activated Automation
Automation bots make tasks easier through integrated control of voice systems such as Alexa, Google Assistant and Siri that enable users to manage their home environment hands-free for functions like lighting control and door locking.
Energy Management Optimization
Environmentally friendly living becomes possible through auto-powered usage adjustments according to occupancy numbers and time choices which also decreases your utility expenses.
Security Surveillance Automation
Your security needs can be managed through dynamic smart lock, camera and alarm management that runs independently from human operators.
Automated Grocery and Supply Alerts
for either creating shopping lists or executing online purchases as stock levels drop.
Predictive Maintenance Scheduling
Bots can assess the health status of important residential equipment such as heating ventilation air conditioning systems for timely maintenance to reduce the cost of repairs.
Key Applications & Use Cases

Energy Efficiency Monitoring
RPA bots extract real-time data from connected meters to trigger automated appliance shut offs which happen when energy consumption rates are low.

Personalized Climate Control
Setting optimal temperatures throughout the home depends on individual user behavior patterns and presence together with weather predictions for continuous comfort.

Home Security Routines
Bots should control home operations through automation by supplying automated lock and light turn-off and alarm activation services as you enter or exit your house.

Elderly and Assisted Living Support
Robotics observe patient medication dosages to send automated alerts and enable both emergency response features alongside daily task management for elderly citizens.
Let's Automate Your Home the Smart Way!
Partner with Rapidise to build cutting-edge RPA bots that bring automation, security, and comfort into your living space.
Industries We Served

Automotive

Security & Surveillance

Industry 4.0

Consumer Electronics

Healthcare
The Rapidise Home Automation RPA Solution functions as a Smart-Living Driven Platform dedicated to improving daily life through integrated devices while applying intelligent automation.
Let's Create Impact Together — Contact Us
we’ll drive innovation and success.