Generative AI-based SOP Solution
Overview

Transform Your SOP Management Today
Discover the Future of Documentation
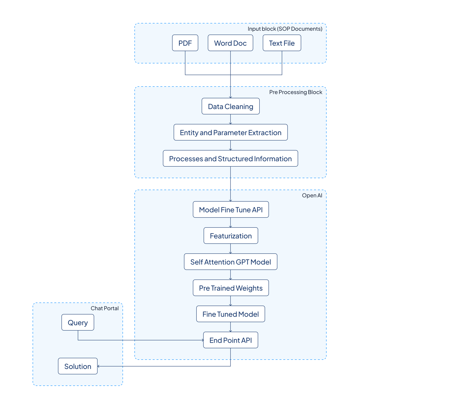
Architecture of Generative AI-based SOP

Features
Automatic SOP Generation
The system produces reliable SOPs which match specific business needs, and this helps eliminate both documentation-related mistakes and documentation duration.
Version Control
All procedures exist in updated form within an automated system which tracks versions and allows users to revert to prior versions.
Multi-language Support…
The system provides multilingual SOP generation features which empower businesses for worldwide operations by maintaining regional compliance standards.
Compliance Check
The system conducts an automatic compliance assessment of all created SOPs when they are generated, thus verifying industry regulations and standards for legal and regulatory compliance.
Easy Integration
Enterprise systems including ERP and CRM can easily interface with this system which facilitates both data transfer and automation workflow operations.
Real-time Updates
Through AI functionality the system automatically updates Standard Operating Procedures in real-time to show modifications made directly to procedures.
Key Applications & Use Cases

Smart Home Device Management
Smart home devices operated automatically through the programming system of smart devices to maximize efficiency in power usage and ensure better home security.

Home Security Automation
The system develops security protocols to track home security systems which produce real-time detection alerts coupled with automatic threat response capabilities.

Energy Efficiency Optimization
Operating energy-efficient mechanisms which manage building temperature and indoor lighting through occupancy detection and weather data, and daytime helps cut down maintenance expenses with lower carbon emissions.

Home Health Monitoring
The system performs vital health operations including vital sign monitoring along with medication reminder management and necessary caregiver alerts to create better eldercare services and health outcomes.
Let's Automate Your Home the Smart Way!
Discover AI-powered Automation for Your Home
Industries We Served

Automotive

Security & Surveillance

Industry 4.0

Consumer Electronics

Healthcare
The modern AI-driven automation solution optimizes house management responsibilities by using intelligent real-time decisions to handle security systems together with energy usage and healthcare scanning tasks.

Let's Create Impact Together — Contact Us
we’ll drive innovation and success.