Rapidise Telep Safety Gear Detection
Overview
Rapidise’s Telep Safety Gear Detection system is an innovative system that can help increase safety in industrial and construction sectors. Using advanced algorithms such as the SSD Mobilenet and combining a dataset created explicitly for this work, the system successfully identifies crucial protective gears, including helmets, vests, gloves, goggles, and boots. Supervisors receive real-time notification of non-compliance so that necessary measures are taken to avoid risky situations. Besides compliance with safety requirements, this solution promotes a prevention-oriented mentality on risk within organizations, leading to safer operations and better production.
Please consult with our experts.
Feel free to connect with us immediately to learn more about the benefits ingrained in our solution.
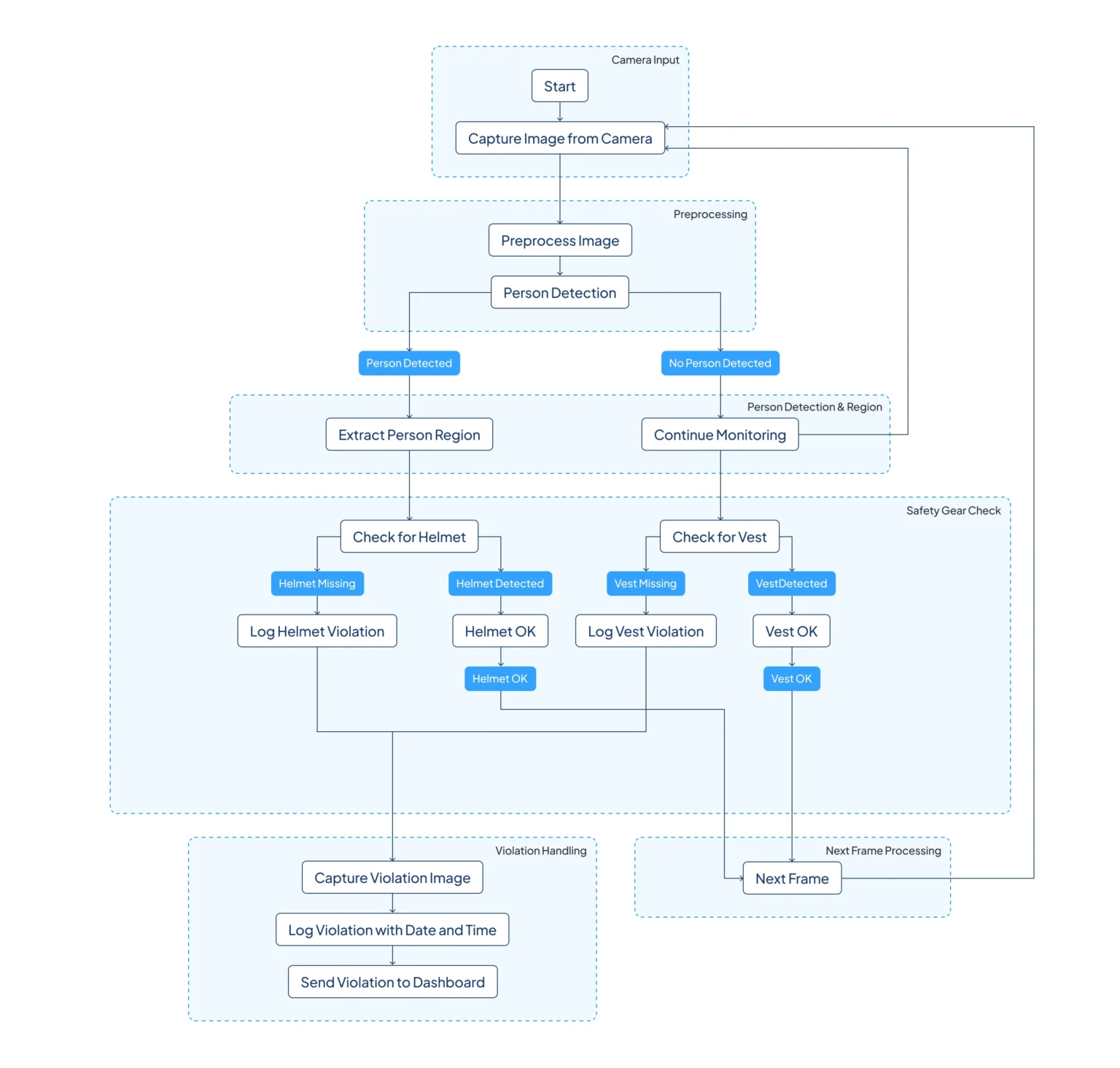
Architecture of Telep Safety Gear Detection
The Telep Safety Gear Detection system is built on a robust architecture that leverages advanced object identification algorithms to ensure precise detection, accurate identification, and immediate alerts.
Features
Rapidise Telep Safety Gear Detection offers a range of features. Check out its features and know its potential for your business
Advanced Object Detection
Uses advanced algorithms such as SSD Mobilenet for accurate and instantaneous detection of safety gear.
Comprehensive Safety Compliance
Identify safety gear, such as helmets, vests, gloves, goggles, and boots, to ensure workplace safety.
Customizable Gear Recognition
It has a feature for adding a pipeline and dataset to include new types of gear for the proper industry needs.
Real-Time Alerts
Immediately notify authorized personnel if any safety gear is missing or not properly worn.
Enhanced Accuracy and Reliability
Ensures that minor occurrences are not easily missed while giving quick signals, thereby reducing accidents.
Scalable and Flexible Integration
Compatible with other surveillance systems and can be applied to numerous industrial and construction settings.
Key Applications & Use Cases
By looking at our specified use cases, you can better understand what and when our Telep Safety Gear Detection Solution offers its maximum potential and capabilities

Construction Sites
Ensure workers wear helmets, vests, and gloves, reducing risks and enhancing compliance with safety codes.

Industrial Manufacturing Units
Monitors the use of safety goggles, boots, and other protective gear to prevent workplace injuries.

Oil & Gas Refineries
Detects vital gear like flame-resistant suits and helmets in unsafe environments to ensure worker safety.

Warehousing and Logistics
Detecting missing safety gear, such as reflective vests and gloves, improves operational safety and efficiency.
Contact us to book your slot for the Telep Safety Gear Detection solution demo,
which will explain how this solution has been very beneficial.
Industries We Served

Automotive

Security & Surveillance

Industry 4.0

Consumer Electronics

Healthcare
Telep Safety Gear Detection: AI-Driven Real-Time Monitoring, Ensuring Worker Safety.
Telep Safety Gear Detection: An advanced AI-driven solution designed to detect and alert safety gear compliance, ensuring worker safety through real-time monitoring and precise identification capabilities.
Let's Create Impact Together — Contact Us
we’ll drive innovation and success.